文| 赵伟、贾东旭、侯倩楠 联系人|贾东旭
报告正文
2. 政策跟踪:制造业是国民经济的重要支柱
2.1 总书记河南考察:制造业是国民经济的重要支柱
5月19-20日,习近平总书记对“十五五”规划编制工作作出重要指示并赴河南进行考察调研。习近平总书记指出,“十五五”规划编制要坚持科学、民主、依法决策,企业要根据规划调整战略,把握政策红利,推动产业结构优化升级。在河南考察时,总书记强调,制造业是国民经济的重要支柱,推进中国式现代化必须保持制造业合理比重,同时,现代制造业离不开科技赋能,要大力加强技术攻关,走自主创新的发展路子。

2.2 商务部例行发布会:做强国内市场、促进消费
5月22日,商务部召开例行新闻发布会,剔除做强国内市场,促进消费,更好发挥消费对经济循环的牵引带动作用。发布会上,商务部剔除将加快实施提振消费专项行动,推进促消费政策落实;加快完善现代商贸流通体系,支持再生资源回收和二手商品流通,推进电商高质量发展;加快推进内外贸一体化,帮扶企业有效应对外部冲击。对于刚刚结束的APEC第三十一届贸易部长会议,发言人表示中方愿与各方深化经济合作,加快区域经济一体化。

2.3 金管局等八部门推出《支持小微企业融资的若干措施》
5月22日,国家金融监督管理总局等八部门联合印发《支持小微企业融资的若干措施》。《措施》指出将向外贸、民营、科技、消费等重点领域倾斜对接帮扶资源,增加融资供给;指导银行加强贷款利率定价管理以降低综合融资成本,稳妥发展线上贷款,提高融资效率 ;对专精特新中小企业、科技和创新型中小企业要加强金融支持。同时要落实监管政策,强化风险管理,降低不良贷款率,提升不良贷款处置效率等。

2.4 中国与东盟十国全面完成中国—东盟自贸区3.0版谈判
5月20日,中国—东盟经贸部长特别会议以线上方式举行,双方经贸部长共同宣布全面完成中国—东盟自贸区3.0版谈判。3.0版包含数字经济、绿色经济、供应链互联互通、标准技术法规与合格评定程序、海关程序与贸易便利化、卫生与植物卫生措施、竞争和消费者保护、中小微企业、经济技术合作等9个新增章节,有利于双方在新形势下推进更宽领域、更深层次的区域经济一体化。

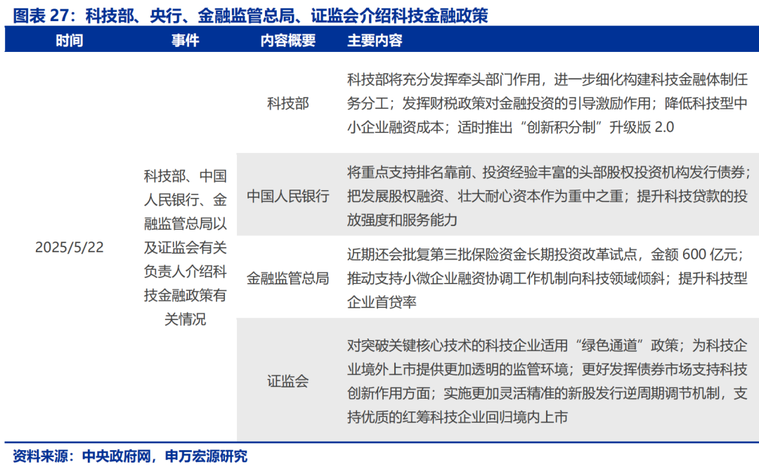
2.5 科技部等四部门:推动构建科技金融体制
5月22日,科技部、中国人民银行等四部门介绍科技金融政策。科技部表示,将发挥财税政策对金融投资的引导激励作用,降低科技型中小企业融资成本。央行表示,要支持头部股权投资机构发行债券,简化信息披露要求、减免债券发行交易手续费,同时发展股权投资,推进科技贷款投放。金融监管总局将批复600亿的保险资金长期投资,推动支持小微企业融资协调工作机制向科技领域倾斜。证监会也将对关键科技企业适用“绿色通道”政策,并提供更加透明的监管环境。

2.6 国家发改委:落实《民营经济促进法》、稳定外资信心
5月20日, 国家发展改革委举行5月份新闻发布会,将落实《民营经济促进法》,推动解决民营企业最关心的融资和拖欠账款等问题。同时表示6月底前将出台新政策稳就业稳经济。对于外资问题,发改委表示将修订扩大《鼓励外商投资产业目录》,并在用地用海等方面为外资企业开辟“绿色通道”,同时持续开展服务外资企业专项行动,制定鼓励外资企业境内再投资政策,稳定外资信心。

风险提示
1)经济变化超预期。海内外形势变化使内需修复偏慢。
2)政策变化超预期。稳增长政策可能会影响内需修复的斜率。
+报告信息
内容节选自申万宏源宏观研究报告:
《 财政“前置”后该关注什么?——“反脆弱”系列专题之十》
证券分析师:
赵伟申万宏源证券首席经济学家
贾东旭 高级宏观分析师
侯倩楠 宏观分析师
联系人:
贾东旭
发布日期:2025.05.30

- 银行股迎来“黄金买点”?摩根大通预计下半年潜在涨幅高达15%,股息率4.3%成“香饽饽”
- 华润电力光伏组件开标均价提升,产业链涨价传导顺利景气度望修复
- 我国卫星互联网组网速度加快,发射间隔从早期1-2个月显著缩短至近期的3-5天
- 光伏胶膜部分企业上调报价,成本增加叠加供需改善涨价空间望打开
- 广东研究通过政府投资基金支持商业航天发展,助力商业航天快速发展
- 折叠屏手机正逐步从高端市场向主流消费群体渗透
- 创历史季度新高!二季度全球DRAM市场规模环比增长20%
- 重磅!上海加速推进AI+机器人应用,全国人形机器人运动会盛大开幕,机器人板块持续爆发!
- 重磅利好!个人养老金新增三大领取条件,开启多元化养老新时代,银行理财产品收益喜人!
- 重磅突破!我国卫星互联网组网速度创新高,广东打造太空旅游等多领域应用场景,商业航天迎来黄金发展期!
