1月6日晚,宏创控股(002379.SZ)公布发行股份购买资产暨关联交易预案,这意味着,山东第一民企魏桥集团核心资产电解铝业务登陆A股的路线图正式公布。
经济导报记者注意到,宏创控股将以5.34元/股的价格,发行股份购买山东宏拓实业有限公司(下称“山东宏拓”)100%股权。山东宏拓拥有645.90万吨电解铝年产能,是全球最大的电解铝生产商之一,2024年底净资产为486.16亿元,2024年净利润超200亿元。粗略估算,宏创控股此次发行股份的数量将达百亿股以上,交易完成后上市公司将成为行业领先企业,而张波、张红霞及张艳红作为实际控制人,其拥有的A股市值也将出现爆发式增长。
01
注入全球最大电解铝生产商之一
交易方案显示,宏创控股将通过发行股份的方式购买魏桥铝电、嘉汇投资、东方资管、中信金融资产等9家公司持有的山东宏拓100%股权,发行价格为5.34元/股,为定价基准日前120个交易日公司股票交易均价的80%。鉴于山东宏拓的审计、评估工作尚未完成,本次交易的最终交易价格、上市公司向交易对方发行的股份数量均尚未确定。
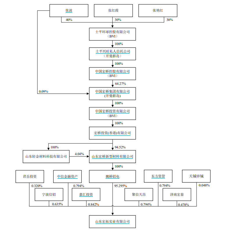
据披露,山东宏拓成立于2016年11月17日,注册资本787032.5万元,公司位于邹平县经济开发区,魏桥铝电持有95.295%股权,而张波、张红霞、张艳红通过在士平环球控股有限公司(BVI)分别拥有的40%、30%、30%权益,透过一系列公司控制着魏桥铝电。

据介绍,作为全球领先的铝产品制造商和有色金属行业的领军企业,山东宏拓产品线覆盖氧化铝、电解铝及铝深加工等铝产业全链条,其电解铝年产能高达645.90万吨,氧化铝年产能达到1750万吨,产能优势明显。据悉,645.90万吨的电解铝产能,占全国2023年总产能4443万吨的14.53%。
山东宏拓还积极响应国家绿色发展战略,拥有全球领先的600kA特大型预焙阳极电解槽技术。与此同时,山东宏拓充分运用水电、风电、光伏等清洁能源,并逐步转移部分产能至云南省内,致力于构建以水电和光伏为核心的绿色能源体系,旨在打造一个环保、可持续的绿色铝产业。
财务数据显示,截至2023年底,山东宏拓资产总额为1006.41亿元,净资产为435.90亿元;2023年实现营业收入1291.40亿元,净利润74.44亿元。
2024年,山东宏拓资产总额继续攀升,利润也出现大幅增长。截至2024年底,山东宏拓资产总额为1139.50亿元,净资产为486.16亿元;2024年,山东宏拓实现营业收入1499.09亿元,净利润为202.62亿元。
宏创控股表示,近年来,国务院、中国证监会陆续出台一系列支持政策,鼓励企业通过并购重组等手段推动行业整合与产业升级,提升上市公司质量。宏创控股通过本次交易有助于上市公司形成集氧化铝、电解铝及铝深加工的全产业链,合理提升铝产业集中度,发挥产业一体化优势,实现铝产业链的绿色低碳转型升级。
02
打造山东最具行业影响力上市公司之一
经济导报记者注意到,宏创控股目前总股本为11.36亿股,2023年营业收入为26.87亿元,净利润为-1.45亿元;2024年前三季度,宏创控股营业收入为25.59亿元,出现了27%的增长,但净利润仍亏损5113.30万元。
宏创控股的经营情况可以说与山东宏拓天差地别。此次交易,有助于把宏创控股打造成行业顶尖的上市公司。
宏创控股也对外表示,本次交易前,上市公司主要从事铝加工业务,业务构成及盈利增长点较为单一,业绩增长面临客观瓶颈。本次交易完成后,上市公司在产品品类、生产规模、技术水平、人才储备等方面将迎来全方位提升,总资产、净资产、营业收入及净利润等关键财务指标将实现显著增长,总资产及收入规模突破千亿元,跻身全球特大型铝业生产企业之列,并成为全球领先的铝产品制造商之一,大幅增强自身的盈利能力和市场竞争力。
从行业情况看,中国铝业(601600.SH)作为行业头部企业,总股本为171.56亿股,2023年营业收入为2250.71亿元,净利润为125.84亿元,2024年前三季度营业收入为1737.78亿元,净利润为150.26亿元。
以此来看,交易完成后,宏创控股的盈利能力可以和中国铝业比肩,成为行业内最赚钱的上市公司之一。
而从山东上市公司情况看,目前山东已有海尔智家(600690.SH)、潍柴动力(000338.SZ)、万华化学(600309.SH)、兖矿能源(600188.SH)等营收超千亿、净利润超百亿的行业龙头企业,在山东宏拓资产注入后,宏创控股无疑将成为山东另一家具有重大影响力的行业巨头,继续壮大山东的上市公司力量。
经济导报记者注意到,尽管山东宏拓的最终估值尚未确定,但仅以2024年底486.16亿元的净资产计算,宏创控股就需发行超过91亿股股份,如果考虑到估值溢价,发行数量超百亿股是显而易见的。
而张波、张红霞、张艳红作为魏桥铝电的实际控制人,在宏创控股此次购买资产发行的股份中,绝大多数股份都将进入张波、张红霞、张艳红控制中,而这部分股份的财富增值不可小觑。
二级市场数据显示,1月7日,宏创控股再次涨停,股价为9.87元/股,相比发行价5.34元/股上涨84.83%。仅以山东宏拓的净资产价格需发行91亿股计算,山东宏拓的股东方持有的宏创控股市值就接近900亿元,相比发行价增长了超过400亿元,而这其中至少380亿元以上是属于魏桥铝电的。而随着宏创控股股价的攀升,新发股份市值的增长也将持续。

- 银行股迎来“黄金买点”?摩根大通预计下半年潜在涨幅高达15%,股息率4.3%成“香饽饽”
- 华润电力光伏组件开标均价提升,产业链涨价传导顺利景气度望修复
- 我国卫星互联网组网速度加快,发射间隔从早期1-2个月显著缩短至近期的3-5天
- 光伏胶膜部分企业上调报价,成本增加叠加供需改善涨价空间望打开
- 广东研究通过政府投资基金支持商业航天发展,助力商业航天快速发展
- 折叠屏手机正逐步从高端市场向主流消费群体渗透
- 创历史季度新高!二季度全球DRAM市场规模环比增长20%
- 重磅!上海加速推进AI+机器人应用,全国人形机器人运动会盛大开幕,机器人板块持续爆发!
- 重磅利好!个人养老金新增三大领取条件,开启多元化养老新时代,银行理财产品收益喜人!
- 重磅突破!我国卫星互联网组网速度创新高,广东打造太空旅游等多领域应用场景,商业航天迎来黄金发展期!
