来源:申万宏源宏观
摘要
稳增长压力较大时,我国常推出一揽子增量政策,2008年的“四万亿”计划即为典例。对比“四万亿”计划与当前一揽子增量政策异同,或可为理解当前持续推出的增量政策提供参考。
当前增量政策类似过往哪个阶段?2008年的“四万亿”计划或可提供经验参考
9月下旬以来,我国宏观政策持续加码。9月政治局会议强调加大财政货币逆周期调节下,金融推出新“三支箭”,包括降准降息、降低房贷利率、创设稳定股市工具;财政近期增量举措包括支持地方化债、支持商业银行补充核心资本,支持房地产市场、加大民生保障等。
2008年我国曾推出“四万亿”计划,对比“四万亿”计划与当前一揽子增量政策,或可为理解当前持续推出增量政策提供经验参考。2008年的“四万亿”计划,以扩大内需为主,结合消费和投资的双重拉动,覆盖了基础设施建设、民生工程、生态环境建设和灾后重建等多领域。
“四万亿”计划如何筹集、落地?财政货币协同,以地方财政、融资等为主,重点投向基建
资金来源方面,“四万亿”计划中,地方财政及地方融资平台、社会投资约七成,中央财政投资占比约三成。“四万亿”计划中,新增地方财政及地方融资平台、社会投资等其他投资2.82万亿元;因此,计划期间,地方政府债务杠杆率显著上升,由2008年的11%攀升至2010年的16%,地方融资平台公司带息债务增速2009年高达100%。
基础设施建设为“四万亿”计划主要支持领域、投资占比超7成。据国家发改委对“四万亿“投资测算,基建领域投资近2.9万亿元、占比72%,包括铁路、公路等重大基础设施建设和城市电网改造约1.5万亿元,灾后恢复重建约1万亿元,农村民生工程和基础设施约3700亿元。
政策发力方式来看,“四万亿”计划以财政扩张的政策措施为主,货币政策加大配合力度,产业支持政策亦紧随其后。为了配合“四万亿”投资计划,2008年下半年,中国人民银行多次下调存款准备金率和金融机构存贷款基准利率,释放流动性,降低融资成本;2009年,国常会进一步推出了十大产业振兴计划,包括汽车、钢铁、纺织、装备制造、船舶等领域。
一揽子增量政策,这次不一样?以化债为首、中央加大支持,重心或倾向民生、消费等
与“四万亿”计划时期相比,当前我国经济环境呈现出显著不同,尤其在债务压力方面。“四万亿”计划的财政支出加码和信贷加速扩张,有效地稳定经济增长,同时也导致了地方政府、企业及居民的杠杆率攀升。截至2024年上半年,地方政府显性杠杆率和企业和居民的杠杆率分别达33.2%、174.3%及63.5%,较2008年底分别提升超22、79、46个百分点。
化解债务风险背景下,本轮增量政策资金来源或较“四万亿”计划有明显区别。近年,地方债务付息压力明显增量,专项债尤为明显。较大的债务压力,一方面使地方政府加杠杆空间或相对有限,另一方面或掣肘增量政策落地效果。因此,近期财政部新闻发布会介绍的增量政策中,化解地方债务风险为首要政策,且后续大规模增量资金的加码可能主要来源于中央。
同时,随着我国城镇化进程放缓,人口结构明显变化,一揽子增量政策支持重心或相较“四万亿”计划有所改变。当前我国人口陷入负增长,城镇化速度亦放缓,传统基建投资可能难以再度成为财政稳定经济增长的主要工具。参考日本财政支出经验,随着老龄化程度加深、生育率下滑,后续财政政策或持续加大养老、育儿等社会保障类支出力度。
风险提示
经济变化超预期,政策超预期。
报告正文
稳增长压力较大时,我国常推出一揽子增量政策,2008年的“四万亿”计划即为典例。对比“四万亿”计划与当前一揽子增量政策异同,或可为理解当前持续推出的增量政策提供经验参考。
一问: 当前增量政策类似过往哪个阶段?
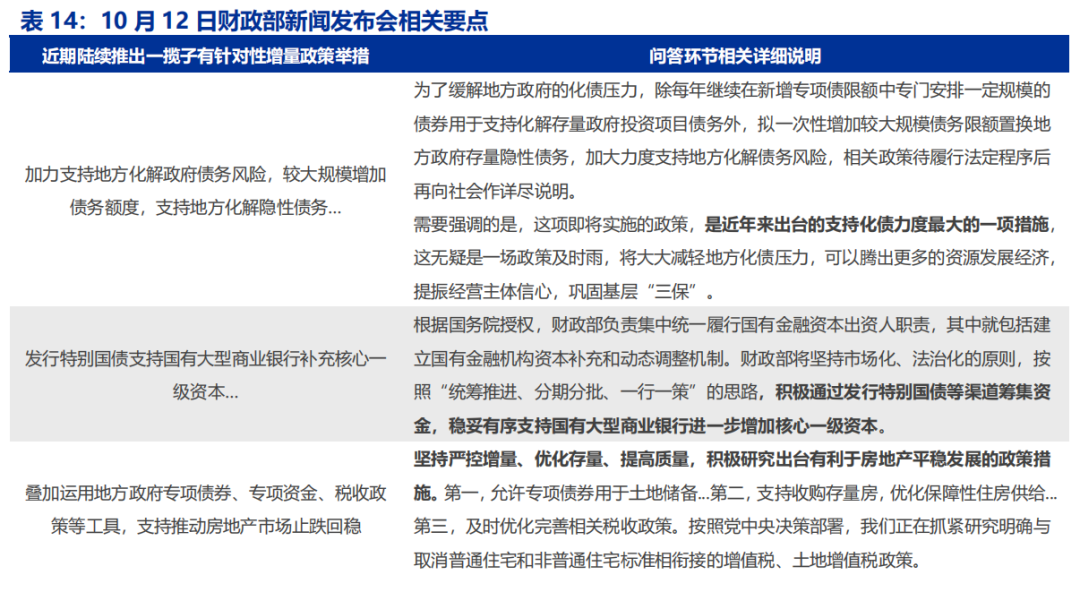
9月下旬以来,我国宏观政策持续加码,金融政策再推出“三支箭”,财政政策先公布近期的“四方面”增量政策。9月政治局会议罕见讨论经济形势,“要加大财政货币政策逆周期调节力度”、“要降低存款准备金率,实施有力度的降息”等表述,相较过往会议更为积极。此前,金融支持高质量发展新闻发布会上,新“三支箭”推出,包括降低存款准备金率和政策利率,降低存量房贷利率,创设新货币政策工具支持股票市场的稳定发展。其后,财政部新闻发布会也公布了“四方面”增量举措,包括较大规模增加债务额度,支持地方化解隐性债务;发行特别国债支持国有大型商业银行补充核心一级资本;叠加运用专项债、专项资金、税收政策等,支持推动房地产市场止跌回稳;加大对重点群体的支持保障力度等。


回顾过往,稳增长压力较大阶段,宏观政策基调明显转向,财政货币政策加大协同力度,如1998年、2008年。稳增长压力较大阶段,财政货币协同宽松成为稳定经济的最主要应对举措。其中,货币灵活性较高,且成本较低,一般会率先采取降准降息等举措,财政政策会随后推出,以增大财政支出、撬动更多信贷资金为核心抓手,推动经济回稳。
2008年我国曾推出“四万亿”计划,对比过去“四万亿”计划与当前一揽子增量政策,或可为理解当前持续推出增量政策提供参考。2008年11月,全球金融危机冲击下,我国宏观经济政策迅速反应、及时调整,推出一揽子增量计划,初步估算到2010年底,这些措施将拉动约4万亿元的内需规模,因此被称为“四万亿”计划。2008年的“四万亿”计划以扩大内需为主,结合消费和投资的双重拉动,覆盖了基础设施建设、民生工程、生态环境建设和灾后重建等多个领域,旨在通过中央政府投资带动地方和社会资金的参与。


二问: “四万亿”计划如何筹集、落地?
“四万亿”计划源于2008年11月国常会推出的促进经济增长的十项措施。2008年11月,为应对全球金融危机带来的外部冲击,国务院常务会议公布了促进经济增长的十项措施,旨在逆周期政策调控,防止经济增长失速。促进经济增长的十项措施,包括对基建、民生、产业等领域的支持,如加快建设保障性安居工程、农村基础设施、铁路、公路和机场等重大基础设施等,民生领域的加快医疗卫生、文化教育事业发展,产业领域的加快自主创新和结构调整、加大金融对经济增长的支持力度等;预计到2010年底,带动投资规模达到4万亿元人民币,因此被称为“四万亿”计划。

资金来源方面,“四万亿”计划中,地方财政及地方融资平台、社会投资约七成,中央财政投资占比约三成。“四万亿”计划中,新增中央投资1.18万亿元人民币,主要源于中央预算内投资、中央财政灾后恢复重建基金等;新增地方财政及地方融资平台、社会投资等其他投资2.82万亿元人民币,主要来自地方财政预算、中央财政代发地方政府债券、政策性贷款、企业(公司)债券和中期票据、银行贷款以及吸引民间投资等。因此,“四万亿”计划期间,地方政府债务杠杆率显著上升,由2008年的11%攀升至2010年的16%,地方融资平台公司带息债务增速2009年高达100%,金融机构贷款余额同比也在2009年下半年一度超34%。


“四万亿”计划中,基础设施建设为主要支持领域、投资占比超7成。据国家发改委对“四万亿”投资测算,基建领域投资近2.9万亿元、占比72%,包括铁路、公路、机场、水利等重大基础设施建设和城市电网改造约1.5万亿元,灾后恢复重建约1万亿元,农村水电路气房等民生工程和基础设施约3700亿元;其余,廉租住房、棚户区改造等保障性住房投资约4000亿元、占比10%;产业领域,自主创新和结构调整投资约3700亿元、占比9%;环保领域,节能减排和生态工程投资约2100亿元、占比5%;民生方面,医疗卫生、教育、文化等社会事业发展投资约1500亿元、占比4%。

政策发力方式来看,“四万亿”计划以财政扩张的政策措施为主,货币政策加大配合力度,产业支持政策亦紧随其后。为了配合“四万亿”投资计划,货币政策也加大了配合力度。2008年下半年,中国人民银行多次下调存款准备金率和金融机构存贷款基准利率,以释放流动性,降低融资成本。2009年,国常会进一步推出了十大产业振兴计划,包括汽车、钢铁、纺织、装备制造、船舶、电子信息、石化、轻工业、有色金属和物流业等领域,旨在通过促进产业发展来拉动经济增长。



三问: 一揽子增量政策,这次不一样?
与四万亿”计划时期相比,当前我国经济环境呈现出显著不同,尤其在债务压力方面。“四万亿”计划的财政支出加码和信贷加速扩张,有效地应对了全球金融危机冲击,稳定经济增长,同时也使地方政府、企业及居民的杠杆率显著上升。截至2024年上半年,地方政府显性杠杆率和企业和居民的杠杆率分别达33.2%、174.3%及63.5%,较2008年底分别提升超22、79、46个百分点。非金融企业杠杆率快速攀升,或部分缘于地方城投平台作为地方政府融资工具承担了部分负债,若将隐债计入地方政府债务,则地方政府杠杆率将进一步提升。从国际比较来看,2023年同一人均GDP水平下,我国宏观杠杆率相对较高。

化解债务压力背景下,本轮万亿增量财政政策的资金来源或较“四万亿”有明显区别,增量财力或主要源于中央政府。近年,随着土地财政持续低迷,地方债务付息压力明显增加,专项债尤为明显,2023年地方专项债付息额占其本级政府性基金收入比重超11%;同时,居民偿债支出占居民可支配收入比重超14%(调查口径)。较大的债务压力一方面使得本轮增量政策加码过程中,地方政府加杠杆空间或相对有限,另一方面或掣肘一揽子增量政策落地效果。
因此,近期财政部新闻发布会介绍的增量政策中,化解地方债务风险为首要政策,且后续大规模增量资金的加码可能主要来源于中央政府。财政部发布会重点阐述了近期将陆续推出的四方面增量政策举措,首要政策为加力支持地方化解政府债务风险,较大规模增加债务额度,支持地方化解隐性债务,使得地方可以腾出更多精力和财力空间来促发展、保民生。同时,发布会亦指出,“中央财政还有较大的举债空间和赤字提升空间”且中央财政计划通过发行特别国债来支持国有大型商业银行补充核心一级资本,提升银行的信贷投放能力,更好地服务实体经济发展。



同时,当前我国城镇化进程放缓,人口结构明显变化,一揽子增量政策支持重心或相较“四万亿”计划有所改变。相较“四万亿”计划时期,当前我国人口增长与城镇化进程均明显放缓,传统基建投资或难以再度成为财政稳增长的主要工具。财政一方面选择推动新基建投资稳定广义基建增速,另一方面更多支持大规模设备更新、消费品以旧换新等措施,增加对制造业和民生的支持力度。且参考日本财政支出经验,随着老龄化程度加深,后续财政政策或持续加大养老、育儿等社会保障类支出力度。


风险提示
经济变化超预期,政策超预期。
+报告信息
内容节选自申万宏源宏观研究报告:
《历史不会重演:一揽子增量政策,这次不一样?——“镜见”系列专题之二》
证券分析师:
赵伟 申万宏源证券首席经济学家
贾东旭 高级宏观分析师
侯倩楠 宏观分析师
发布日期:2024.10.21

- 银行股迎来“黄金买点”?摩根大通预计下半年潜在涨幅高达15%,股息率4.3%成“香饽饽”
- 华润电力光伏组件开标均价提升,产业链涨价传导顺利景气度望修复
- 我国卫星互联网组网速度加快,发射间隔从早期1-2个月显著缩短至近期的3-5天
- 光伏胶膜部分企业上调报价,成本增加叠加供需改善涨价空间望打开
- 广东研究通过政府投资基金支持商业航天发展,助力商业航天快速发展
- 折叠屏手机正逐步从高端市场向主流消费群体渗透
- 创历史季度新高!二季度全球DRAM市场规模环比增长20%
- 重磅!上海加速推进AI+机器人应用,全国人形机器人运动会盛大开幕,机器人板块持续爆发!
- 重磅利好!个人养老金新增三大领取条件,开启多元化养老新时代,银行理财产品收益喜人!
- 重磅突破!我国卫星互联网组网速度创新高,广东打造太空旅游等多领域应用场景,商业航天迎来黄金发展期!
