海通策略:参考99年519 这轮股市行情有何相似之处?当前行情的节奏如何?
924以来A股突然放量大涨,万得全A指数5个交易日上涨26%,930全A成交额达2.6万亿元,创下历史新高。仔细分析可见,本轮股市行情和1999年519行情较为相似,可以定性为资产重估行情。近两年宏观背景跟1998-2000年很像,走出困境的较好路径可能是,先修复资产负债表,再恢复实体需求。股市首先反映资产重估,等未来经济恢复到潜在增速以上,再切换到基本面驱动,当然中间的路径很复杂。当年最终成功了,回望99年519行情到2001年6月的高点,无论是股市还是经济基本面,中间的艰辛和挑战依然很多。
1. 这轮股市行情与99年519行情的相似之处
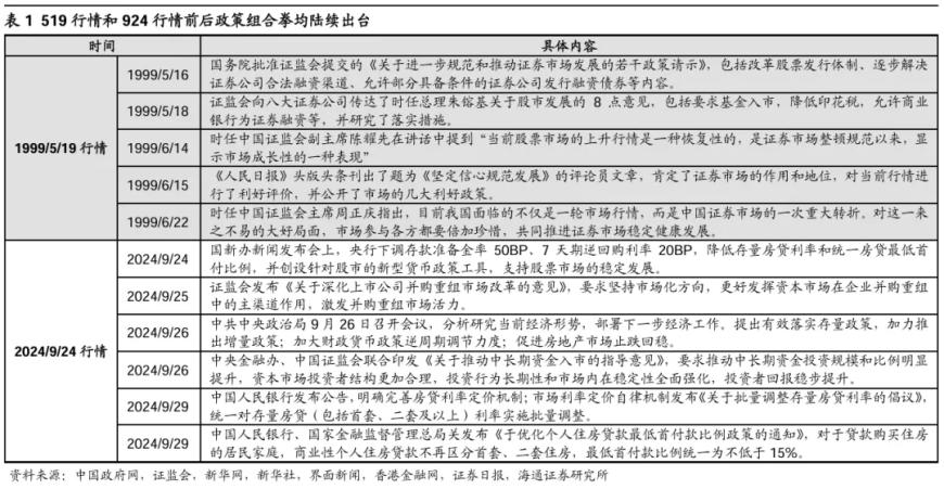
形似:行情快速启动、市场放量大涨。对比复盘A股1999/5/19和本轮2024/9/24以来的市场走势特征,从量、价两个维度来看,两次行情均走出了放量大涨的形态。1999年5月19日行情启动时,上证指数收四连大阳线,分别收涨4.6%、3.5%、1.8%、3.8%,同期万得全A收涨4.8%、3.2%、1.3%、3.9%。本轮行情,924以来宽基指数同样连续收阳多日,上证指数连续5个交易日涨幅分别为4.2%、1.2%、3.6%、2.9%、8.1%、万得全A指数涨幅4.0%、1.3%、4.0%、4.8%、9.7%。1999年5月19日行情启动后持续放量,并于6/25单日成交额达到高位752亿元,是97年牛市高点的成交额高位367亿元的两倍多。再看本轮行情,9/24后全A在5个连续交易日内持续放量,截至9/30,单日全A成交额已达到26115亿元,创下历史新高。综上,从量价等形态特征上来看,本轮924行情与1999年519行情均具备较为明显的相似性。


两轮行情开启的背景均是市场调整显著、情绪低位。1999年519行情启动前A股自97年5月高点以来已经调整较为充分,万得全A自1997/5/7的高位1088点回调至1999/5/18的771点,在2年左右的调整期间内累计下跌29%,此外成交量也萎靡到历史相对低位,5月18日全A成交量为4亿股,较1997年高位25亿股萎缩了84%。而再看2024年924行情,行情启动前同样调整已许久,在经历了接近3年的回调后,万得全A自2021/12/13的5999点走至2024/9/13低位3864点,累计下跌36%,同时市场情绪也处于底部区域,24/8/14最低时降至单日成交量532亿股、较24年2月高位1322亿股萎缩60%。
政策均在市场低迷时明显发力,推动行情快速启动。1999年519行情启动的催化剂是政策突然发力,5月18日证监会向八大证券公司传达了时任总理朱镕基关于股市发展的 8 点意见,包括要求基金入市,降低印花税,允许商业银行为证券融资等,并研究了落实措施,随后证监会及官媒接连发声进一步点燃市场做多情绪,行情快速启动。2024年924行情催化剂同样是政策转向积极,9/24国新办新闻发布会在货币政策、地产、资本市场等方面打出政策组合拳,9/26中央政治局会议罕见在9月开会部署经济工作,聚焦实体经济、房市、股市等方面。


神似:经济均面临通缩压力的困境。当前我国经济面临通缩压力的困境类似于98-00年。98-00年受社会总需求疲弱,工业消费品产能过剩影响,我国经济曾一度陷入通缩的局面,CPI和PPI经历了连续20-30个月左右的同比负增长,持续的价格水平下降使得98-99年名义GDP增速低于实际GDP增速,期间GDP平减指数持续同比负增,分别为-0.86%、-1.3%。当前我国经济再次面临类似的困境,23年中以来CPI持续低位运行,PPI自22年10月以来持续为负,23、24年上半年实际GDP增速为5.2%、5.0%,而名义GDP增速仅为4.6%、4.1%,同期GDP平减指数分别为-0.54%、-0.89%。
现阶段我国经济面临的困境或体现为利润表、资产负债表的恶化。从收入端看,企业部门收入和利润增长乏力,23Q2以来我国上市公司归母净利润和营业收入增速先后转负,归母净利润虽于近期有所回升但整体仍维持在低位徘徊,24Q2全部A股营收累计同比仅为-0.6%、利润增速为-3.3%;居民部门收入增速自21年以来明显下滑,23年初以来个人所得税收入增速持续负增,今年1-8月累计增速仅为-5.2%。从资产端看,我国房市、股市等资产价格自21年以来不断下跌,目前我国四个一线城市二手房价格指数较各自高点下跌幅度均值已达到30%,股票型基金指数较高点最大跌幅达到近40%,偏股基金总规模由最高8.7万亿元缩水至目前的6.2万亿元。在此背景下我国消费者和企业家信心低迷,目前我国消费者信心指数和中小企业宏观经济感受指数均低于19年疫情前水平,可见当前经济面临有效需求不足的问题。



走出困境的较优路径或是先修复资产负债表,再恢复实体需求,故这轮行情可以定性为资产重估行情。正如前文所述,当前我国经济背景同98-00年相似,那么当年我国经济是如何走出困局的?回顾98-00年我国走出通缩困境的过程,可以发现实现资产负债表的修复是走出困境的第一步,而股市和房市作为最重要的资产代表,其价格的重估可能起到了关键性作用。98年国务院发布《关于进一步深化城镇住房制度改革加快住房建设的通知》,全面结束住房实物分配,中国房地产市场步入真正市场化,在此背景下国内居民住房需求快速释放,推动商品房价格开启上行大周期。99年519行情启动后市场快速走高,99/05-01/06牛市期间内上证综指最大涨幅达到112%,A股赚钱效应驱动下投资者纷纷涌入股市,带来了显著的居民财富效应。98年商品房改革和99年股市行情启动带来了资产价格重估,再配合积极的财政政策提振需求,00年后我国经济逐步实现恢复性增长。
926政治局会议、924国新办新闻发布会最大的创新和增量政策或在于稳资产价格。房市方面,926政治局会议未提及“房住不炒”,首次提出“要促进房地产市场止跌回稳”,标志着地产政策彻底转向。924新闻发布会提出多项政策支持地产,包括降低存量房贷利率、统一房贷最低首付比例、优化保障性住房再贷款政策等。股市方面,924新闻发布会提出多项政策支持股票市场稳定发展,央行行长表示将创设证券、基金、保险公司互换便利和股票回购增持专项再贷款两项货币政策工具,支持金融市场稳定发展。9/26中央金融办、证监会印发《关于推动中长期资金入市的指导意见》,提升对中长期资金权益投资的监管包容度,旨在推动各类中长期资金入市。此外,证监会提出将进一步支持中央汇金加大增持力度、扩大投资范围。

2. 参考99-01年,对行情和经济的远期分析
99年519行情最终演绎为牛市,从资产重估走向基本面恢复。牛市通常可以分为三个阶段,即孕育期、爆发期、泡沫期。回顾以1999年“519行情”为起点的两年牛市,也可以清楚地看到其经历了这三个阶段,并且牛市在前后期的上涨动力有所不同。
第一阶段孕育期(99/05-99/12):上证综指先从99年5月1047点涨至6月1756点,涨幅58.9%,随后回调至12月1341点附近,跌幅22.7%,将涨幅回吐一半。这一阶段宏观基本面仍在下行,GDP累计同比增速从99Q2的8.3%降至99Q4的7.7%,GDP平减指数累计同比同样在底部徘徊、仍为负值。但同时宏观政策开始回暖,流动性出现好转,6月央行宣布调降存款利率和贷款利率,M1同比逐步上行。流动性改善带动估值修复,上证综指PE(TTM,下同)从5月36.2倍升至6月60.7倍,随后回落至12月46.6倍。
第二阶段爆发期(99/12-00/09):上证综指从99年12月1341点涨至00年8月2114点,涨幅53.1%,随后回落盘整至00年9月1874点附近。这一阶段宏观政策继续发力、宏观基本面见底回升,GDP累计同比增速从99Q4的7.7%升至00Q3的8.9%,同期GDP平减指数累计同比从-1.3%升至99Q4的2.0%。与此同时,微观基本面也整体改善,全部A股净利润累计同比增速从99Q2的0.8%回升至00Q2的11.1%,盈利与估值戴维斯双击,上证综指PE从99年12月46.6倍升至00年9月61.8倍。
第三阶段泡沫期(00/09-01/06):上证综指从00年9月1874点涨至01年6月2245点,涨幅16.4%。这一阶段基本面增速见顶回落,GDP累计同比增速达到01Q1高点9.5%后开始回落,GDP平减指数累计同比的走势也类似,此外央行边际收紧流动性,M1同比增速持续回落。但估值却继续上行,上证综指PE一路升至01年6月66.0倍。
由此可见,99年519行情最终演变为牛市,但牛市并非一蹴而就,其前后期的上涨动力存在显著差异,早期主要依赖于流动性改善带来的估值修复,而后期则需要扎实的基本面作为支撑。


我们认为,同样是新旧动能转换,这次基本面企稳回升需要更大努力。借鉴99-01年,本轮行情目前还在第一阶段,演绎资产重估,展望未来,行情如继续深化升级,演变为牛市需要基本面支撑。
与98-00年不同,这次转型期新老经济体量差异大,新旧动能转换或有一定难度。98-00年从劳动密集型轻工业向资本密集型重工业转变的经济转型中,新旧产业占经济比重相对均衡。但当前产业转型升级过程中,新质生产力为代表的“新经济”在整体经济中占比仍然较低,而地产及相关产业23年在GDP中占比仍达到25.9%,新经济领域的成长速度尚未能够完全弥补传统产业减速带来的影响,在新旧动能转换时期更需注重两条腿走路。
当下推动经济基本面复苏的重点是恢复内需,其中最关键的可能还是看财政发力程度。稳房价、消化库存需要财政发力。政府可以出资购买商品房作为公租房,投放市场以满足居民居住需求,同时可以对购买首套或改善性新建住房的新市民给予一定的补贴和优惠,这些都需要财政的支持。促进居民消费复苏也需要财政发力,政府可以推动更大规模的消费品以旧换新,进一步加大财政补贴释放增量需求。如果(中央+地方财政支出)/GDP要回到疫情前的水平,则意味着需要增加5万亿及以上的财政支出,从而扭转基本面。
除了稳定内需之外,这次也许还要做好外需的这篇文章。在对外贸易方面,2001年加入中国WTO,标志着中国正式融入全球化,为中国的出口创造了历史性的机遇,也为当时的经济增添了强劲动力。这次稳定内需的同时也不可忽视外需,近年来中国出口保持较强的韧性,从出口对象来看我国对东盟出口份额提升明显,我们分析认为这更大程度上与东盟自身需求提升有关,而非简单的转口贸易。未来,对外我国需要管控好与美欧贸易关系,深化与东盟+中东的贸易,对内我国需要加快产业转型,发展高端制造业,培育新质生产力,进一步提升出口竞争力。



3. 借鉴519,当前行情的节奏和主线分析
前文指出,参考99-01年,行情未来的深化升级需要依靠基本面的回暖,目前行情还属于资产重估阶段。当然,走势与细节也可能与历史有差异,后续需要跟踪成交量和换手率走势,结构上则需重视低估低配、受益政策的地产与消费。
对比519行情,这次行情在演绎过程和细节有些差异。前文指出本轮股市行情与99年519行情存在诸多相似之处,但深入分析其演绎细节,仍可以发现一些差异。第一,这次涨的更快,斜率更陡峭。519行情中,虽然5月中-6月底一个半月内上证综指和万得全A最大涨幅分别为67.6%、75.7%,但第一周最大涨幅仅分别为11.7%和13.5%;这次9/24-9/30仅5个交易日内,上证综指最大涨幅为21.6%,万得全A最大涨幅为26.4%。第二,这次出现大幅跳空缺口,换手率快速上升。519行情的涨幅虽大,但整体节奏并不紧促,没有出现大幅跳空的缺口,期间成交量逐渐放大,换手率也逐步提升。具体而言,519行情第一周成交量与换手率稳步上升,全A单日成交量由4.6亿股上升至16.7亿股,全A单日流通市值加权换手率由0.7%上升至2.8%;直到6月底成交量、换手率才分别达58.2亿股和8.6%的高点。反观这次,第一周上证指数即出现跳空,9/24、9/27和9/30分别留下22点、48点和107点的缺口,全A单日成交量由1067.5亿股升至2442.5亿股,单日换手率由1.7%升至4.1%的高点。
这次行情跳空高开、瞬间放量或与信息时代中市场反应加快有关,需要冷静的是,99年519行情,33个交易日上证综指涨幅高达70%,可能跟当时股市整体规模较小有关。519行情启动前(99/5/18)A股总市值/GDP仅为21.6%,A股总市值/M2仅为16.9%,到6/29高点时上述指标分别升至36.2%和28%。相比之下,本轮行情启动前(24/9/23)两个指标已经达到59.5%和24.6%,截至24/9/30分别升至73.2%和30.2%。
参考519行情,本轮行情跟踪成交量和换手率数据。519行情走势相对曲折,行情启动后市场首先经历了一个半月的快速上涨,上证综指由5/17的1048点快速上涨至6/30的1756点,期间成交量和换手率也逐步上升。但6月末起,成交量、换手率上升势头趋缓、甚至开始下降,成交量从6/25的58.2亿股回落至9/10的23.7亿股,同期换手率从8.6%跌至3.4%,成交放缓的背景下上证综指高位震荡至9/10的次高1696点。随后,市场成交进一步萎缩,成交量、换手率继续下跌至10/12的低点3.5亿股和0.5%、并在低位徘徊,同时上证综指大幅下跌三个月,最低跌至12/27的1341点,回吐了前期一半的涨幅。总体来看,虽然519行情在一个半月见顶,但随后仍然历经了两个半月的高位震荡和三个月的下跌。借鉴519行情走势,目前本轮行情或许也会波折推进,后续还需观察成交量和换手率数据。


这轮行情重视低估低配、受益政策的地产和消费。回顾9月以来行业表现,地产、消费行业涨幅居前,其中美容护理最大涨幅为44%、房地产为44%、食品饮料为40%、社会服务为36%、医药为30%。但如果回顾21年高点以来的各行业涨跌,地产和消费行业跌幅较为显著,21年高点以来美容护理最大跌幅为69%、社会服务为64%、地产为60%、食品饮料为59%、医药为55%。
从历史来看,股市初期修复的主线往往是前期跌幅较大、低估低配的行业,如19/01-19/04的科技成长。当前地产、食品饮料和医药等为代表的消费行业的估值和基金配置力度已经处于历史低位。估值方面,24/9/30时医药PE(TTM,下同)为32.4倍(处13年以来由低到高29.3%分位,下同),食品饮料PE为22.9倍(20.7%),房地产PB(LF)为0.8倍(8.1%),经历一轮上涨后估值依然处在历史较低水平。基金配置方面,相关行业基金配置力度已处于历史低位,24Q2基金重仓股中医药持仓占比相对沪深300超配比例为5.0个百分点、处13年以来15.5%分位,食品饮料超配比例为-0.6个百分点、处24.4%分位,地产超配比例为0个百分点、处51.1%分位。


催化剂-地产:政策发力,房地产市场“止跌回稳”,估值修复。目前地产供需两端均在调整中,同时房价自21年也持续处于下跌趋势。基本面承压、房价持续下跌加剧了市场对地产板块的担忧,地产估值持续下行。924以来地产政策频出,926政治局会议明确提出要促进房地产市场“止跌回稳”。后续地产收储或加大力度,包括大城市在内的限购政策也可能调整,这有望推动地产基本面逐渐企稳。近期需求侧政策已逐渐出台,一线城市北上广深先后发布地产优化政策,其中广州已全面取消限购。在政策提振下,近期地产估值快速修复,房地产PB估值已从9/23的0.6倍上升至9/30的0.8倍。未来随着财政加力推动地产加速收储,地产基本面及房价或有望止跌回稳,市场对地产板块的担忧可能逐步缓解,推动估值进一步修复。最新高频数据显示30大中城市地产销售当周同比增速已明显回升,截至24/10/5,30大中城市中一线、二线、三线城市商品房成交面积当周同比增速分别为129%、49%、80%,均较前值的-43%、-45%、-16%大幅回升。

催化剂-消费:资产负债表修复+政策发力,基本面预期改善,消费估值修复。过去我国居民资产负债表的持续恶化使得其消费能力和意愿不断下降,社零增速从疫情前的10%以上回落至今年1-8月的3%,对应大消费板块PE(TTM,整体法)从过去的中枢36倍左右降至9/30的30倍。而近期政策发力下消费板块基本面已迎来积极信号:近期政策组合拳聚焦地产、股市,其目的或在于修复居民资产负债表。随着资产价格稳定和修复后,消费者信心或将逐步恢复,叠加后续财政政策有望接力推动内需修复,这有望推动消费增速逐渐回升,板块估值也有望向中枢回归。此外,当前美联储已步入降息周期,随着海外流动性改善叠加A股赚钱效应好转,外资或将回流A股,美联储转向宽松期间外资主要买入利率敏感板块,而医药往往是外资流入的集中板块,与此同时,外资也会基于国内政策情况增配相关板块,例如18/11-19/08期间国内政策转向宽松,外资增持相关利好板块,当前我国消费基本面出现明显的积极信号,未来外资有望回流消费医药等板块。
此外,受益于成交量放大的券商板块也有修复机会。9/24以来政策暖风频吹,推动股市迎来修复行情,A股市场情绪也显著回暖。近期全A成交明显放量,9/30当日全A成交额破2.6万亿,创历史新高。成交放量直接利好券商板块业绩,国庆假期期间港股中资券商继续大幅上涨,24/10/2-24/10/4这三个交易日中资券商指数涨幅达46%。



- 银行股迎来“黄金买点”?摩根大通预计下半年潜在涨幅高达15%,股息率4.3%成“香饽饽”
- 华润电力光伏组件开标均价提升,产业链涨价传导顺利景气度望修复
- 我国卫星互联网组网速度加快,发射间隔从早期1-2个月显著缩短至近期的3-5天
- 光伏胶膜部分企业上调报价,成本增加叠加供需改善涨价空间望打开
- 广东研究通过政府投资基金支持商业航天发展,助力商业航天快速发展
- 折叠屏手机正逐步从高端市场向主流消费群体渗透
- 创历史季度新高!二季度全球DRAM市场规模环比增长20%
- 重磅!上海加速推进AI+机器人应用,全国人形机器人运动会盛大开幕,机器人板块持续爆发!
- 重磅利好!个人养老金新增三大领取条件,开启多元化养老新时代,银行理财产品收益喜人!
- 重磅突破!我国卫星互联网组网速度创新高,广东打造太空旅游等多领域应用场景,商业航天迎来黄金发展期!
