摘要
4月7日,中国民航局向亿航智能颁发EH216-S无人驾驶航空器系统的生产许可证(PC),是全球首张载人eVTOL的生产许可证,标志着我国eVTOL产业进入量产阶段。低空经济也再次获得市场关注。
广义上,低空经济是指在3000米以下空域内,以有人驾驶和无人驾驶航空器的低空飞行活动为牵引,辐射多领域的综合性经济形态。低空经济是“航空+”式的新兴融合经济形态,核心是航空器与各产业的“组合式”经济形态,如“农林+航空”、“体育+航空”、“电力+航空”、“公安+航空”等。
近年来我国密集出台相关产业政策,推动低空经济从探索走向发展。根据新华网测算,2023年我国低空经济规模超5000亿元,2030年望达2万亿元。而粤港澳大湾区数字经济研究院(IDEA研究院)的低空经济白皮书显示,到2025年,低空经济对中国国民经济的综合贡献值将达3万亿至5万亿元。
低空航空器的创新主要在无人机和eVTOL,eVTOL有望成为低空经济最瞩目载体。基建是发展低空经济的基石,包含监管设施等,其中ADS-B系统随着雷达的发展成为新的航空管理设备。综合来看,建议关注以下公司:① 基础设施及运营商;② eVTOL整机生产商;③ 核心零部件供应商。
全局观了解“低空经济”
广义上,低空经济是指在3000米以下空域内,以有人驾驶和无人驾驶航空器的低空飞行活动为牵引,辐射多领域的综合性经济形态。低空经济既包含通航、警用和军用等传统领域,也包括使用电动垂直起降飞行器(eVTOL)为主的城市空中交通(UAM)等新兴应用场景。通用航空是低空经济的主体产业,无人机产业将是未来低空经济的主导产业,两者结合的城市空中交通UAM是发展热点,eVTOL则是UAM的主流形式。
低空经济的核心是航空器与各产业的“组合式”经济形态,如“农林+航空”、“体育+航空”、“电力+航空”、“公安+航空”等。
低空经济生态图谱

资料来源:国家低空经济融合创新研究中心、前瞻产业研究院
低空经济产业构成分为四大板块。低空经济作为综合体主要包括低空基础设施建设、低空航空器制造(飞行器制造)、低空运营服务、低空飞行保障为主的四大板块。低空基建是发展低空经济的基石,包含监管设施等,其中ADS-B系统随着雷达的发展成为新的航空管理设备。低空航空器的创新则主要在无人机和eVTOL。
低空经济四大板块
低空经济的产业链长、辐射范围广,具体包括:
上游:主要为构建中游各类低空产品的原材料(包括金属原材料、特种橡胶与高分子材料等)与核心零部件(包括电池、电机、飞控、机体等);
中游:主要为低空产品制造、低空飞行、低空保障与综合服务等;
下游:主要为运营和各种应用场景(包括旅游业、物流业、文旅业与巡检业等)。
中国低空经济产业链
中长期看,低空经济的发展趋势有四方面:
装备方面,以无人机及eVTOL为引领的新通用航空将成为我国低空经济发展的主要形态;
体系方面,以绿色电动为方向的产业配套体系、低空智联为代表的运营支持体系、垂直体量为特征的基础设施体系、安全可控为目标的监管服务体系、跨界融合为趋势的产业组织体系将是低空经济体系的发展方向;
政策审批积极创新与低空经济相互支撑;
区域融合持续深化与低空经济相辅相成。
中国低空经济发展趋势

资料来源:前瞻产业研究院 援引:2023深圳eVTOL World大会,中信证券研究部
政策支持与空域改革推动低空经济走向发展
近年来我国密集出台相关产业政策,深化空域改革,推动低空经济从探索走向发展。
中央层面,2021年《国家综合立体交通网规划纲要》首次将“低空经济”写入国家级规划,2023年中央经济工作会议正式将“低空经济”作为我国战略新兴产业进行定调。
地方层面,各地积极抢抓低空经济产业密集创新和高速发展的战略机遇期,加快形成低空经济产业集聚效应和创新生态。2023年已有16个省份将低空经济写入政府工作报告,并陆续出台支持政策。
空域管理是我国发展低空经济的关键,2023年我国先后发布多项文件,空域管理改革持续推进,为低空经济的规范化管理提供指引。
我国低空经济相关政策

资料来源:中国政府网,国家发改委、商务部、工信部、科技部、财政部、民航局官网,中信证券研究部
中国低空经济地方层面政策
新兴融合经济形态,享万亿市场规模
低空经济作为新兴的融合经济形态,产业辐射面极大,从制造端上游基础材料横跨到下游服务运营,各研究机构对其经济体量的估算存在较大差异,但对万亿规模存在共识。
我国与全球低空经济产业规模及预测

资料来源:中信证券研究部
eVTOL:重要载体之一,全新增量市场
eVTOL(Electric Vertical Takeoff and Landing)是指能够在垂直方向起降和着陆、并且在低空范围内飞行的电动飞行器(简称:电垂飞)。eVTOL飞行器具有垂直起降、快捷机动、低成本、零排放、易维护等特点,相对传统飞行器在飞行性能与经济效益上优势显著,能在城市交通、医疗运输、物流配送、旅游观光等领域提供快速、高效、环保的空中交通服务。eVTOL的发展顺应了电气化、绿色化、智能化的未来趋势,有望为未来城市空中交通(UAM)打造三维立体、绿色低碳、高效智能的生态网络体系。
发展阶段:eVTOL发展大致分为五个阶段,其中2016年Uber提出的“Uber Elevate”空中出租车计划,在全球范围内引发了eVTOL浪潮,随后大量初创公司和汽车、航空产业巨头开始投入eVTOL市场,我国民用eVTOL市场在这一时期也深受其影响。2020年以来,大量城市空中交通试点项目迅速落地,以验证eVTOL及相关基础设施在城市交通中的可行性和效益,推动eVTOL的商业化应用不断走向现实。
eVTOL发展历程
eVTOL及其前身—直升机发展历程梳理对比

资料来源:《eVTOL之路-商业起点》(董维生,2022)、各公司官网,中信证券研究部
竞争格局:当前,eVTOL初创企业、全球航空装备巨头、传统或新兴车企、互联网科技公司均在eVTOL领域加速布局。国内外初创企业加速崛起,数量众多;行业第一梯队逐渐显现,处于适航取证认证计划阶段,其余处于原型机开发阶段及之前。
eVTOL四类玩家第一梯队渐渐显现

资料来源:Wind,中信证券研究部
发展趋势:eVTOL未来发展可以划分为三个阶段,据德勤预测:① 2020-2025年,货运eVTOL将实现商业化;② 2025-2030年,客运eVTOL商用化进入第一阶段;③ 2030年后,成熟的自动驾驶将eVTOL应用到更广泛的领域。
按照航程能力,eVTOL的目标市场有三个方向:个人市场、区域交通市场和短程共享交通市场,其中52%货运物流、46%城市载人、3%城际通航和军政市场。目前,全球有超过50个城市正在考虑城市空中客运的可行性。
eVTOL开发时间表(2020-2030+)

资料来源:德勤(含预测信息),中信证券研究部
eVTOL发展三大阶段预测

资料来源:《客运eVTOL应用与市场白皮书》(南航&沃兰特,2023)预测,中信证券研究部
应用场景:eVTOL应用场景主要有三个关键:人口密集的城市地区、100-1000米的低空领域、点对点。eVTOL运行分为无人驾驶、有人驾驶两种模式,制造商主要聚焦城市客运与货运两个主要方向,并结合目标应用场景不断通过技术创新促进产品迭代升级。
目前的eVTOL能满足少量乘客的城市飞行或是包裹递送,随着全球eVTOL量产,其应用场景将大幅拓展,潜在应用场景涉及城市客运(UAM)、区域客运(RAM)、城市物流配送、商务出行、紧急医疗服务、私用飞行器等多种场景模式,大致可分为载人客运、载物货运、公共服务、警务安防、国防军事及私人飞行等六大类行业场景。
eVTOL应用场景示意图

资料来源:《eVTOL飞行器的发展态势与应用场景综述》(张洪)
eVTOL产业链梳理
eVTOL产业链主要分为飞机制造、运营使用和衍生服务三大领域。中短期还是以传统航空航天供应商为主。长期看,尤其国内,部分智能电动汽车、初创公司都会受益并占据主流地位。
飞机制造方面,一般由主机厂自主设计,并联合航电、控制和链路配套、动力配套、结构厂商、工程服务配套、基础设施等共同开发完成。根据德国eVTOL开发商Lilium的分析报告,飞机制造的产业链价值份额:电推进系统约占40%,机身与内饰约占25%,航电与飞控约占20%,电池系统约占10%,组装约占5%。
eVTOL飞行器制造成本分拆

资料来源:Lilium,中信证券研究部 注:以200万美元/架为例
国内外eVTOL产业链(国内部分为潜在供应商)

资料来源:美国空军商业和经济分析办公室、各公司公告,中信证券研究部
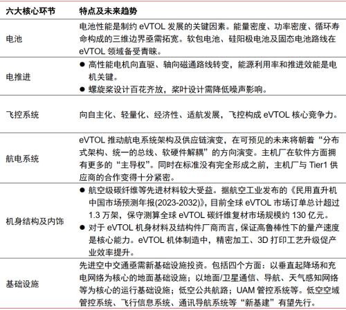
eVTOL产业链六大核心环节

资料来源:中信证券研究部
低空经济发展进入战略机遇期,eVTOL作为低空经济重要载体之一,是全新增量市场,我们预计2024年开启示范导入期,2025年实现eVTOL试点运行。当前,全球已涌现924型eVTOL概念产品,除大量初创企业外,全球航空装备巨头、传统或新兴车企、互联网科技公司均在此领域加速布局。4月7日,亿航EH-216-S获得三证,略超我们此前预期,这是全球首张eVTOL生产许可证,意味着我国eVTOL产业进入量产阶段。综合以上分析,建议关注以下投资主线:
一、eVTOL制造商,尤其是研发测试和取证较快、现金流相对充足、企业经营相对稳健的企业;
二、产业链关键环节潜在供应商,具备适航能力的企业;
三、基础设施及运营商,受益潜在降本或新型服务受益。
无人机:低空经济打开工业级发展空间
无人机(Unmanned Aerial Vehicle,UAV),是不携载操作人员、由动力驱动、可重复使用、利用空气动力承载飞行、可携带有效载荷、在远程控制或自主规划的情况下完成指定任务的航空器。根据中国民用航空局飞行标准司规定:无人机,是一架由遥控站管理(包括远程操纵或自主飞行)的航空器,也称遥控驾驶航空器。
无人机系统(Unmanned Aerial System,UAS)则是由无人机以及相关地面系统、任务载荷和控制链路等组成的复杂空地系统,主要包含飞行平台、动力装置、航电系统、任务载荷系统、地面系统、综合保障系统等部分。
无人机系统构成
无人机系统构成

资料来源:《无人机系统概论》(王耀坤、郭伟丰、高静)、中无人机招股说明书,中信证券研究部
无人机按照用途,可以分为军用无人机和民用无人机。民用无人机根据客户群体的不同,又可以分为消费级和工业级两个类别。
随着越来越多的应用场景不断被挖掘,工业级无人机展现了前所未有的巨大市场潜力与商业价值。物流无人机或在低空经济发展下迎来放量,无人机配送有可能最早实现大规模落地应用。
无人机按用途分为军用无人机和民用无人机
军用无人机、工业级无人机及消费级无人机区别

资料来源:广联航空招股说明书,中信证券研究部
物流无人机应用优势

资料来源:《世界物流无人机产业发展年度报告(2017~2018)》(京东X事业部、京东大数据研究院)
三级智能物流体系

资料来源:《世界物流无人机产业发展年度报告(2017~2018)》(京东X事业部、京东大数据研究院)
无人机发展趋势:减重、小型化、低耗能。复合材料和电力驱动是民用无人机设计关键。① 复合材料减重性能优越,是先进无人机机体主要材料。② 动力装置要求小型化低耗能。电动机是民用无人机普遍使用的动力装置,随着无人机载重的逐步提升,大功率电机也在不断的研发跟进。
无人机发展迅速,供应商链条成熟。作为集成商的链长对产业链引导作用明显:
① 原材料和元器件/零部件领域:为追求轻量化机身开始大量使用碳纤维复合材料等,整体上配套同质化供应商较多,主机厂选择丰富。
② 分系统端:电动-动力装置领域技术难度较小且产业成熟度高,大量民营企业在该领域扎根;油动-动力装置领域则主要以生产活塞发动机和生产各类涡轮型发动机为主;航电系统领域,由于无人机在该领域的技术相对开源,所涉技术提供方和制造商众多,同时多数主机厂有能力自给自足,但先进飞控系统仍然是核心壁垒。
③ 载荷方面,多数配套企业是基于原有业务能力向无人机新兴产业的延申拓展,同时部分主机厂也有能力生产如云台、摄像机等载荷系统。
④ 整机领域,多旋翼无人机处于民用无人机市场的主导地位,而其他整机制造企业相对较多,按照无人机重量级来看,机体越小,整机市场越分散。此外,在各细分应用领域中,依然存在部分龙头整机制造企业,如航空测绘领域的公司、警用禁毒领域的公司。
无人机产业链概览

资料来源:iFind产业链中心
飞行汽车:引领低空经济关键力量
飞行汽车,作为将人流和物流从传统的二维地面交通带向三维立体空间的核心抓手,将成为引领低空经济发展的重要力量。在中国的特定国情下,飞行汽车的发展可能首先在非城市核心地区取得突破。
通用航空领域因其广泛的应用前景和成熟的技术基础,已展现出较强的可落地性。同时,汽车轻量化技术的发展为飞行汽车的实现提供了有力支撑。原有的汽车配套产业链为飞行汽车的发展提供了坚实的基础。从零部件制造到整车组装,从销售渠道到售后服务,原有的汽车产业链已经形成了完整的生态体系,这将为飞行汽车的快速落地提供有力保障。
当前,汽车配套产业链企业已跃跃欲试,国内部分企业依靠自研和并购等方式争取赛道中的领先地位,其中不乏传统汽车主机厂向外延伸。汽车零部件供应商近水楼台,同时在车体部分也具备一定复用性。根据我们的不完全统计,目前通过投资者交流互动平台问答或公告等形式披露获得飞行汽车相关定点或正处于接触阶段的A股上市公司数量已有20余家。
当前投资角度,建议关注以下细分领域:轻量化;主机制造及通航发动机;零部件配套。
低空基建及运营:“新基建”先行
低空基础设施包括通用机场、无人机起降场地等的地面保障基础设施,也包含了网络设施、数据设施、监管设施等的新兴基础设施建设。低空空域管控系统、飞行信息系统、通讯导航系统等“新基建”有望先行。
我们认为通感一体有望解决低空飞行中的监视、管控不足的问题,是相对来说较为有效可行的方案,并成为航空领域广播式自动相关监视技术(ADS-B)和雷达的有效补充。
低空经济基础设施建设

资料来源:广东外语外贸大学南国商学院 空港经济协同创新研究中心
通感一体的投资机会

资料来源:中信证券研究部绘制
低空经济催生空管产业发展

资料来源:吴晓文《面向6G的卫星通感一体化》,中信证券研究部
低空产业链上游:联系紧密且直接受益
低空经济产业链上游为原材料与核心零部件供应领域,是与新质生产力、高端制造紧密联系且直接受益于行业发展的核心环节。
建议关注基本面向好与低空经济主题概念共振的材料及零部件标的。
低空经济概览

资料来源:中信证券研究部
风险因素
目前各国低空经济均处于发展早期,商业化进程仍在积极探索阶段。而我国由于通航产业发展落后,面临更大挑战。如我国空域管理机制仍有欠缺,顶层规划不足,军民航未形成高效协同;通用机场、低空空域管控系统、飞行信息系统等基础设施建设不完善;通航制造技术基础薄弱,仍有较大提升空间;企业“造血”能力匮乏,缺少稳定市场需求,缺少成熟商业模式和盈利模式等。我们认为,低空经济行业面临的风险包括:政策不达预期的风险、适航审定不及预期的风险、基建配套不及预期的风险、行业竞争加剧风险以及技术进展不及预期的风险等。
技术突破不及预期:低空制造领域,我国在先进复合材料、高性能电机、高能电池、智能飞控、芯片等高端核心技术的发展和积累相对薄弱,在飞行器续航、轻量化等问题上仍存在较大的挑战。相关技术的研发存在面临瓶颈导致发展缓慢的风险。此外,如eVTOL这类新兴飞行器尚处于发展初期,行业内整机企业相关产品的设计种类繁多甚至差异明显,可能存在下游应用和管理难以统一从而拖累产品投入市场的风险。核心技术方面,电池、飞控、轻量化等挑战持续存在;尤其在电池环节,我们预计系统能量密度达到330Wh/kg时,续航才能较好满足UAM及城际运营场景,且还需要更快的充电速度和更更长的循环寿命。现有的电池体系难以满足,亟需固态、硅/锂阳极或其他新技术路线突破。此外,在高性能电机、飞控、先进复合材料等环节我国积累薄弱,考虑eVTOL中部分涉及军用场景,海外存在对华科技封锁的可能。
降本和商业化不及预期:我们认为eVTOL量产价格短期内不会低于各项成本摊销完毕、技术水平和制造直接成本更低的同级别主流直升机和固定翼飞机。eVTOL想要达到运营成本(包含所有固定费用)大幅低于直升机,依赖于大规模的量产。然而初期成本下降不及预期可能导致售价过高或运营成本较高,使得早期使用大概率针对商务或高收入群体,普及度会经历缓慢提升过程,进而影响产业降本和商业化的速度。
适航取证不及预期:近年来,低空经济所涉及行业都得到了快速发展,但行业整体发展历程较短,相关法律法规、行业标准和管理体系仍在不断完善。我国民航局正积极开展通用航空飞行器、无人飞行器以及eVTOL等的适航审查工作,若后续难以通过适航审查或未来出台的其他适航领域法律法规、行业标准、产业政策等对相关飞行器造成限制,可能会对行业发展进程造成不利影响。eVTOL需经历试飞、申请、审查、取证等阶段才可取得产品型号合格证,再到真正进入批产、交付、商业运营阶段仍需较长时间。截至目前,全球仅亿航EH216-S一款eVTOL机型获得了型号合格证,而其进展最快部分归功于其本身是2人座的特殊类型飞机。大部分eVTOL知名企业仍处在第三阶段(认证计划)之前,离取证完成到交付和正式运营仍有数年时间。同时,考虑到eVTOL公司每年数亿美元的研发费用和亏损,过久的测试和认证可能会带来现金流的压力。
规模化量产进度不及预期:一项计划数千架的制造计划只有在最初几百架生产后才能盈利,导致在生产的早期阶段持续大量现金流出。然而保证航空航天级性能的生产方法缓慢而昂贵,历史上如西锐等纵使拥有600架以上积压订单也只能每年以数十架的速度扩产。因此eVTOL厂商的产能扩张可能会落后其预期。亿航量产不及预期。
安全性风险:高性能电池带来的热失控风险显著增加;旋翼动力飞机(通常是直升机)在下降/着陆时可能进入涡环状态,造成旋翼推力的损失。当前eVTOL厂商一般仅有为数不多的数架原型机,若在飞行测试过程中发生安全性风险,对主机厂的打击巨大。
政策不达预期的风险:低空经济作为国家政策重点支持和鼓励发展的战略行业之一,近年来国家颁布一系列行业法规,强调要大力发展低空经济及所涉及通用航空、无人机等行业。政策的鼓励和支持有望给低空经济行业带来大量投资,进一步拓宽相关领域的市场空间,但是,低空经济正处于发展初期,较为依赖政策支持,如果未来国家对低空经济行业的扶持政策发生不利变化,将对行业未来发展产生不利影响。
监管法规配套及低空空域改革不及预期:新型交通方式需要制定专门的法规,并与现有法规统筹结合;处于安全考虑部分地区可能不支持空中巴士形态的交通方式;人员与驾驶技术管理也需进行规范。目前我国低空空域改革仍在持续进行中,当前我国通用航空飞行作业需提前审批且临时变化较大,限制了通航作业大规模开展。
行业竞争加剧风险。低空相关的主要行业正处于激烈的市场竞争中,特别是无人机和eVTOL两个领域。当前和潜在的众多竞争对手拥有丰富的财务、技术、制造、营销和其他资源。随着下游替代需求的增加、无人机行业的持续全球化和整合、传统航空/汽车领域不断涌入新兴市场等,若未来行业竞争加剧,导致原有企业的销售额下降和库存增加,并带来价格下行压力,将对相关公司的业务、财务状况、经营业绩和前景产生不利影响。据VFS统计目前已有超900个eVTOL相关项目。目前国内eVTOL主机厂初创企业众多,如果后续优质企业增加,可能会带来竞争加剧影响。
基础设施建设不及预期:基础设施是低空经济发展的基础。作为新兴的产业概念,低空经济以通用航空为主体,目前,相比美国,我国通用机场数量相对较少且分布不均,部分机场也未达到最优的建设模式,地面保障和配套设施设备不完善,也未形成网络化运营。对于无人机和eVTOL行业来看,目前低空空管系统、飞行信息系统、空域检测系统等新设施的建设也在持续探索中。在我国政策鼓励和扶持下,低空经济的基础设施配套正在不断跟进,但如果后续运行环境得不到改善或配套网络难以形成,将会对我国低空经济相关行业的发展带来不利影响。我国还面临通用机场、低空空域管控系统、飞行信息系统等基础设施建设不完善。若未来垂直起降场、充电网络等建设不及预期,将显著掣肘eVTOL商业化进程。
原材料风险:行业产能扩张超预期;上游原材料价格大幅上涨;碳纤维在下游领域的渗透率提升不及预期;国产化不及预期。
- 银行股迎来“黄金买点”?摩根大通预计下半年潜在涨幅高达15%,股息率4.3%成“香饽饽”
- 华润电力光伏组件开标均价提升,产业链涨价传导顺利景气度望修复
- 我国卫星互联网组网速度加快,发射间隔从早期1-2个月显著缩短至近期的3-5天
- 光伏胶膜部分企业上调报价,成本增加叠加供需改善涨价空间望打开
- 广东研究通过政府投资基金支持商业航天发展,助力商业航天快速发展
- 折叠屏手机正逐步从高端市场向主流消费群体渗透
- 创历史季度新高!二季度全球DRAM市场规模环比增长20%
- 重磅!上海加速推进AI+机器人应用,全国人形机器人运动会盛大开幕,机器人板块持续爆发!
- 重磅利好!个人养老金新增三大领取条件,开启多元化养老新时代,银行理财产品收益喜人!
- 重磅突破!我国卫星互联网组网速度创新高,广东打造太空旅游等多领域应用场景,商业航天迎来黄金发展期!
