2024开年全球一团乱麻,创业板指重挫6%背后“时间的煤贵”绽放!市值榜单上演两个“一哥之争”,同时出现罕见断层
2024开局全球“一团乱麻”,日本地震、最大在野党党首遇刺、两场连环爆炸震动伊朗、朝鲜发射200多枚炮弹...而对于A股市场的投资者来说,开年的首周也较为煎熬,周五三大指数齐跌逾1%,创业板指创下调整新低,在整体低迷的背景下,煤炭为首的高股息板块逆势飘扬,上演了一出“时间的煤贵”。接下来,跟我们一起来复盘资本市场刚刚过去的一周。
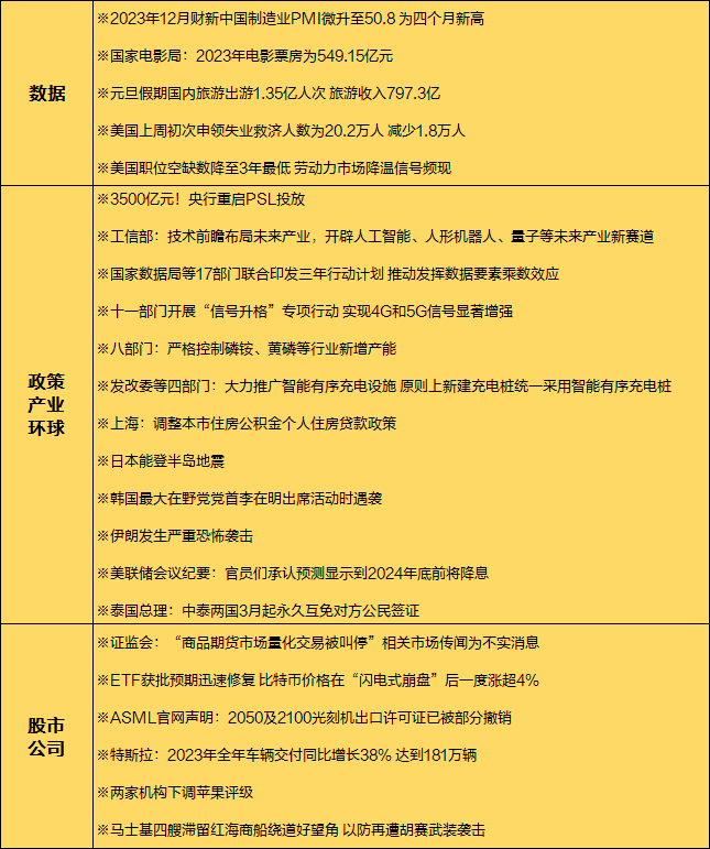
一图回顾影响市场走势重要消息

指数表现及成交量概览
2024年首个交易周A股市场未能迎来开门红,大盘仅在周三小幅收涨,其余3个交易日均录得下跌,周五创业板指上演4连阴行情与深成指一同创下调整新低。全周维度看,沪指累计下跌1.54%,深成指跌4.09%,创业板指跌6.12%,上证50指数跌2.48%,沪深300指数跌2.97%,科创50指数跌超5%。

本周A股量能减弱,周二两市成交额跌破了节前两个交易日的8000亿元规模,而周四成交额更是不足7000亿元,不过在周五伴随着是的下跌,量能有所放大。本周A股两市日均成交额萎缩至7337.46亿元,前一周该数据报7811.42亿元。

行业板块表现及热点题材复盘
全周维度来看,申万31个一级行业跌多涨少,煤炭行业再度领跑,本周涨幅达5.59%,公用事业、石油行业则涨超1%,钢铁、银行、环保、家用电器等小幅上涨;电子行业领跌,与计算机行业一同跌超6%,通信跌5.72%,电力设备、食品饮料、国防军工、美容护理等行业跌幅超过4%。

高股息行情火热,农业银行、中国海油、长江电力等多股创历史新高,另外中国神华也是连续刷新2008年以来的新高,在周五总市值一度超越宁德时代。从上市公司的分布行业上看,其分别所属银行、石油石化、公用事业、煤炭板块,均为红利概念行业,而上述行业也在开年的行情中表现尤为出色。
“哈尔滨”火到了A股,冰雪概念持续活跃,以长白山、大连圣亚为代表的股票收到了资金的追捧。最新消息面上,2024年1月5日,第40届中国·哈尔滨国际冰雪节将盛大启幕,哈尔滨市公休1天。此前元旦假期三天,哈尔滨累计接待游客304.79万人次,旅游总收入59.14亿元,达到历史峰值。
华为余承东发布全员信称:2024 年是原生鸿蒙的关键一年,我们要加快推进各类鸿蒙原生应用的开发,集中打赢技术底座和三方生态两大最艰巨的战斗。余承东强调,要构建强大的鸿蒙生态,拉动中国电子工业崛起,开启终端未来大发展的新十年。另外,华为将在1月18日举办重要活动,被称为“纯血鸿蒙”的HarmonyOS NEXT即将在此活动中正式揭晓。而且据华为方面表示,除手机鸿蒙之外,PC端的鸿蒙操作系统已经接近完成。由此鸿蒙概念本周强势爆发。
本周核能核电、可控核聚变等相关题材也较为出色。消息面,2023年12月29日,经国务院常务会议审议,决定核准广东太平岭、浙江金七门核电项目。同一天,由25家央企、科研院所、高校等组成的可控核聚变创新联合体正式宣布成立。招商证券研报显示,大量资金涌入核聚变赛道,行业发展按下加速键:国际上,2021、2022年全年聚变行业投资总额达28亿、48亿美元。此前,2011-2020年十年累计投资金额也才20亿美元。国内,联创光电与中核聚变设计研究院联合建设聚变-裂变混合实验堆项目,总投资预计超过200亿元。
一周十大牛熊股榜单
本周十大牛股中,北交所的鸿蒙概念股倍益康领跑市场,4个交易日累计上涨53.57%,同为鸿蒙概念的亚华电子涨53.45%,东方中科涨30.85%;东北旅游概念长白山、大连圣亚分别上涨46.4%、39.42%;混合现实概念股日久光电涨39.03%;中药概念股生物谷涨39.04%;锂电池概念股力王股份涨36.75%;华维设计本周涨27.69%,消息面上公司联营企业中大监理与中非矿业集团有限公司签订了《喀麦隆、刚果(布)铁矿石项目监理合同》;核电概念股利柏特涨25.82%。

本周十大牛股(备:不含ST股及上市天数小于5天的股票)
熊股方面,被实施其他风险警示的ST易联众大跌36.36%;限售股解禁压力之下,存储芯片概念股佰维存储大跌31.07%;机器人概念叠加龙字辈的龙洲股份跌26.56%;北斗导航概念股航天宏图跌同样超25%;混合现实/虚拟现实概念股中光学、深科达、天威视讯、丝路视觉、亿道信息集体大跌;脑机接口概念股南京熊猫跌18.57%。

本周十大熊股(备注:不含ST股及上市天数小于5天的股票)
A股千亿市值公司榜单
截至周五收盘,A股共114家千亿市值公司,总数较前一周减少1家,其中,青岛啤酒、科大讯飞因股价下跌导致总市值跌落1000亿元关口,国投电力、万泰生物股价上涨,进入千亿市值俱乐部;另外,中国海油因股价上涨,总市值突破1万亿元,成为A股8家万亿市值公司中的一份子。
值得关注的是,当前A股的市值榜单有诸多新变化,简单可以概括为两个罕见。第一个罕见就是目前A股上市公司市值分布出现断层,在8000亿、9000亿元市值中,没有上市公司出现。第二个罕见就是,本周有两个“一哥之争”,一是酱香科技代表贵州茅台与信息科技为代表的中国移动争夺A股总市值“一哥”的宝座,另一个就是传统能源代表中国神华与新能源代表宁德时代正对“能源一哥”的宝座。
与前一周五收盘时相比,从市值增减金额来看,近2个交易周的千亿市值公司中,中国神华本周市值增长417.24亿元领跑,中信银行市值增长超186亿元,兖矿能源、交通银行分别增长186.07亿元、155.48亿元、126.25亿元,陕西煤业、招商银行、中煤能源、邮储银行、华能国际、中国海油市值增长绝对值也相对靠前。

千亿市值公司市值增长金额TOP10
宁德时代本周总市值跌去543.72亿元,中国人寿市值单周蒸发超400亿元,工业富联、五粮液市值分别蒸发361.52亿元、352.06亿元,兴业银行则跌去了290.84亿元,中国平安、泸州老窖、海康威视、金山办公、恒瑞医药等本周市值下跌绝对值靠前。

千亿市值公司市值蒸发金额TOP10
从市值增幅来看(即周涨幅),前五名分别为兖矿能源、中煤能源、华能国际、中信银行、万泰生物;总市值降幅来看(即周跌幅),前五名分别为金山办公、工业富联、科大讯飞、长安汽车、泸州老窖。
截至当前,千亿市值榜单中总市值TOP5为:中国人寿(7574.94亿元)、招商银行(7134.69亿元)、中国平安(7096.53亿元)、中国石化(6707.43亿元)、中国神华(6646.02亿元)。

5000亿市值以上公司名单
新股风向标
本周2只新股成功登陆A股市场,目前三大交易所上市公司数量合计超过5330家。本周的2只新股均未出现破发情形。捷众科技上市首日涨超120%;艾罗能源上市首日涨近60%。

主力资金动向揭秘
本周主力资金4日累计净流出规模达1049.63亿元。

行业维度来看,白色家电、国有大型银行、农商行、炼化及贸易等二级行业4日主力净流入金额靠前,其中白色家电达4.32亿元,国有大型银行达4.15亿元,农商行、炼化及贸易、保险分别获净流入2.43亿元、1.92亿元、1.87亿元;光伏设备主力净流出金额近83.63亿元,软件开发遭净流出51.25亿元,半导体、证券、通信设备、IT服务、乘用车等遭净流出超40亿元,通用设备、消费电子、汽车零部件等4日主力净流出规模靠前。


个股方面,艾罗能源5日主力净流入金额超5.21亿元,位居两市之首,海康威视净流入超3.87亿元,恺英网络、中国核电、天娱数科、中国石化、中国太保等较受青睐;长安汽车遭主力出逃20.01亿元,隆基绿能4日主力净流出金额16.6亿元,赛力斯、科大讯飞、东方财富、五粮液、中兴通讯等主力净流出规模靠前。

北向资金动向
周五北向资金尾盘积极进场,出现明显抢筹动作,全天净买入19.92亿元;其中沪股通净买入15.64亿元,深股通净买入4.28亿元。北上资金一周累计成交3844.20亿元,成交净卖出55.25亿元,其中,深股通合计净卖出72.95亿元,沪股通合计净买入17.71亿元;周净卖出额创近3周新高。

北向资金净流入情况叠加上证指数
行业增仓方面,截至1月4日收盘的近5个交易日数据显示,电力、银行等板块受到北向资金的青睐,期间北向资金电力行业净买入金额最多,达到了15.55亿元,银行、有色金属分别排在第二、第三位,获增持金额分别为14.93亿元、11.57亿元,煤炭行业、电网设备、光伏设备、小金属等行业增持金额相对靠前。文化传媒板块遭净卖出超10亿元,汽车零部件、保险遭减持规模超8亿元,石油行业、软件开发、计算机设备、食品饮料等板块净卖出额规模靠前。

个股变动方面,截至1月4日的近4个交易日数据显示,北向资金大比例加仓个股名单中,变动比例最高的是大有能源,变动比例高达407.65%,新智认知、地铁设计、陕西黑猫的变动比例也较高,金徽股份、峨眉山A、华辰装备、金刚光伏、山西路桥、中贝通信等增持变动比例靠前。

近5日北向资金大比例加仓个股
同期,北向资金大比例减仓个股名单中跨境通变动比例最高,路维光电、昊志机电、天力锂能、健麾信息、德生科技、帝科股份、波长光电、振邦智能、天润乳业等变动比靠前。

近5日北向资金大比例减仓个股
同期,如果从持股比例变动量来看,鸿博股份、中贝通信、华明装备、江淮汽车、光弘科技、赛腾股份、德业股份、艾比森、莱宝高科、航宇科技等获大比例增持,奥普特、南网科技、派能科技、中文在线、上声电子、内蒙新华、嘉环科技、和林微纳、智度股份、利元亨等则遭大比例减持。
如果从同期北向资金增持金额来看,美的集团、长江电力、农业银行、兖矿能源、工商银行、宝钢股份、福耀玻璃、中国银行、交通银行、中国神华获北向资金大手笔加仓,而宁德时代、贵州茅台、五粮液、汇川技术、三花智控、工业富联、兴业银行、中国平安、韦尔股份、伊利股份则遭北向资金大规模减持。

机构最新调研路线图
本周(1.1-1.5)披露相关调研信息的上市公司数量达到77家。这70余家公司主要集中在化学制品(7家)、电力设备(4家)、汽车零部件(4家)等行业。其中4家获得超100家机构的扎堆调研,乐歌股份成为机构“宠儿”,合计有253家机构走访,利安隆、英杰电气、香飘飘等同样获得机构的聚焦。

本周获得超过10家机构调研的上市公司
- 银行股迎来“黄金买点”?摩根大通预计下半年潜在涨幅高达15%,股息率4.3%成“香饽饽”
- 华润电力光伏组件开标均价提升,产业链涨价传导顺利景气度望修复
- 我国卫星互联网组网速度加快,发射间隔从早期1-2个月显著缩短至近期的3-5天
- 光伏胶膜部分企业上调报价,成本增加叠加供需改善涨价空间望打开
- 广东研究通过政府投资基金支持商业航天发展,助力商业航天快速发展
- 折叠屏手机正逐步从高端市场向主流消费群体渗透
- 创历史季度新高!二季度全球DRAM市场规模环比增长20%
- 重磅!上海加速推进AI+机器人应用,全国人形机器人运动会盛大开幕,机器人板块持续爆发!
- 重磅利好!个人养老金新增三大领取条件,开启多元化养老新时代,银行理财产品收益喜人!
- 重磅突破!我国卫星互联网组网速度创新高,广东打造太空旅游等多领域应用场景,商业航天迎来黄金发展期!
