A股缩量调整,创业板指周跌2.4%,华为概念遭爆炒龙头轻松翻倍,北向资金大比例增仓股、机构扎堆调研股曝光
本周A股缩量调整,沪指周跌0.53%,创业板指累跌逾2%。华为新机备受瞩目,在A股市场也掀起了一波炒作狂潮,华为产业链、卫星通信、星闪概念、光刻胶、光刻胶等题材纷纷爆发;截至目前A股共120家千亿市值公司,宁德时代市值一周蒸发近600亿元;本周4只新股上市,1只首日涨幅超过200%。北向资金大比例增减仓个股以及机构调研股也浮出水平面。
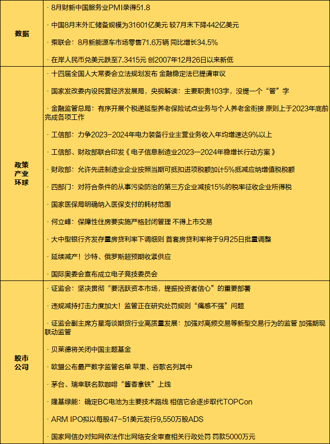
一图回顾影响市场走势重要消息

指数表现及成交量概览
本周A股整体呈现冲高回落态势,周一沪指、深成指双双涨超1%,周二起市场开始缩量调整,沪指再度回到3100点附近。全周维度看,沪指累计跌0.53%,深成指跌1.74%,创业板指跌2.4%,上证50指数涨跌0.48%跌幅相对较小,沪深300指数跌1.36%,科创50指数则跌超3.5%。

本周前两个交易成交额都在8000亿元上方,但周二起市场交投热情持续降温,周三、周五成交额均不足8000亿,周五跌破7000一。本周A股两市日均成交额萎缩至亿7817.28元,前一周该数据报9445.33亿元。

行业板块表现及热点题材复盘
全周维度来看,申万31个一级行业跌多涨少,国防军工板块收获4.3%的涨幅领跑,煤炭行业本周继续上涨,涨幅超过2%,石油行业、电子行业涨超1%;传媒行业大跌,跌约6.6%,电力行业跌超3%,美容护理、医药生物、农林牧渔等跌超2%。

华为产业链继续爆发,Mate 60/Pro系列加单、麒麟芯片的热议、Mate X5的发布、星闪技术的关注以及对9月20日召开的华为全联接大会的期待,等等一系列因素推动着相关概念股的持续爆发。
光刻胶、光刻机概念本周活跃,近期半导体消息不断,华为新机型的深入研究,显示出一定的技术突破。从设备细分品类来看,各品种国产化率普遍在20%以下,特别是光刻、薄膜沉积等设备国产化率不足10%,光掩膜版、电子特气、光刻胶等材料对外依存度也较高。因此聚焦“卡脖子”最严重领域的半导体设备有望展开反弹。
卫星通信板块表现出色,华为的卫星通话备受关注。同时近日中国移动携手中兴通讯、是德科技共同完成国内首次运营商NR-NTN低轨卫星实验室模拟验证,支持手机卫星宽带业务。分析称2023年到2024年卫星通信将成为旗舰手机标配。
一周十大牛熊股榜单
本周十大牛股中,华为产业链贡献跑出多只强势股,华为+卫星通信概念的华力创通大涨110.19%“翻倍”,华映科技涨61.11%,捷荣技术涨57.85%,华为+掩膜版概念股冠石科技涨41.45%,华为星闪概念股创耀科技涨39.12%,;光刻胶概念股蓝英装备涨57.4%,广信材料涨54.75%,张江高科涨37.63%;卫星通信概念股震有科技涨52.61%,四川九洲涨31.02%。

本周十大牛股(备:不含ST股及上市天数小于30天的股票)
熊股方面,阶段性上涨后迎来限售股解禁,叠加文化传媒板块的调整,荣信文化本周跌26.83%成为第一熊股,同为传媒股的紫天科技跌21.14%;核污染概念股实朴检测跌19.67%;次新股豪江智能跌19.1%,通达创智跌18.12%;食品饮料板块的西部牧业累跌19.02%,该股上一周累涨近3成;地产股京投发展跌18.84%;零售板块的国芳集团跌17.1%;风电板块的恒润股份同样跌超17%,此前6月到8月该股累计涨幅接近50%;汽车零部件板块的纽泰格跌近17%排在十大牛股第10名的位置。

本周十大熊股(备注:不含ST股及上市天数小于30天的股票)公司
A股千亿市值公司榜单
截至周五收盘,A股共120家千亿市值公司,总数较前一周减少1家,其中,TCL中环、亿纬锂能因股价下跌市值跌破千亿关口,宁德时代也因股价下跌从“万亿市值俱乐部”跌回本榜单。
与前一周五收盘时相比,从市值增减金额来看,近两周的千亿市值公司中,招商银行一周增长226.98亿元领跑,中国电信市值增长173.86亿元,中国石化、中国神华、中国海油均增加超100亿元,五粮液市值增长超80亿元,山西汾酒、智飞生物、兖矿能源市值分别增加77.22亿元、66.24亿元、55.82亿元。

千亿市值公司市值增长金额TOP10
宁德时代市值本周蒸发近600亿元,工业富联市值下跌超430亿元,立讯精密市值跌去238.93亿元,金山办公、比亚迪、海康威视市值均蒸发超140亿元,美的集团、药明康德、迈瑞医疗、科大讯飞总市值减少逾100亿元。

千亿市值公司市值蒸发金额TOP10
从市值增幅来看(即周涨幅),前五名分别为智飞生物、华能国际、中国铝业、兖矿能源、三一重工;总市值降幅来看(即周跌幅),前五名分别为立讯精密、工业富联、科大讯飞、金山办公、阳光电源。
截至当前,千亿市值榜单中总市值TOP5为:宁德时代(9801.1亿元)、中国海油(9213.68元)、中国平安(9126.97亿元)、招商银行(8365.42亿元)、中国石化(7469.55亿元)。
新股风向标
本周依旧仅4只新股上市交易,目前A股上市公司数量超过5270家。在新股发行情况维持在相对低位的情况下,新股上市首日收盘平均涨幅再度“走高”,本周共有三只新股上市首日翻倍,民生健康涨幅达227.8%领跑,中巨芯、威尔高、力王科技首日收盘涨幅分别为182.05%、136.57%以及87.17%,本周上市的新股未现破发情形(含盘中)。其中中巨芯为科创板年内发行价最低的新股。

主力资金动向揭秘
本周主力资金情绪继续修复,5日累计净卖出金额减少至792.89亿元,而前一周主力净出逃规模为881.34亿元。

行业维度来看,房地产开发、酿酒行业净流入超10亿元,工程机械净流入近7亿元,保险、电源设备分别净流入超4亿元、1亿元,铁路公路、综合行业、房地产服务、石油行业、通信服务等行业获小幅净流入。软件开发板块遭大幅出逃,5日主力净流出金额高达62.06亿元,互联网服务、文化传媒净流出近50亿元,游戏、证券、计算机设备、专用设备净流出超30亿元,光伏设备、消费电子、食品饮料、汽车零部件、电池、煤炭行业等净流出超20亿元。
个股方面,张江高科、五粮液5日主力净流入金额超7亿元,易华录净流出超5亿元,中国卫通、中微公司、赛力斯、海格通信、三一重工、北方华创、华电国际等净流入超4亿元;科大讯飞净流出20.72亿元,浪潮信息、昆仑万维、东方财富净流出金额均超10亿元,工业富联、人民网、伊利股份、中兴通讯、江苏银行等净流出规模靠前。
北向资金动向
本周五港股市场再度因天气原因停止交易,沪深股通亦跟随“暂停”,本周一北向资金净买入68.84亿元,成为8月以来罕见的“大幅净买入”的交易日。数据显示,北上资金成交净卖出47.56亿元,连续5周撤离。

北向资金净流入情况叠加上证指数
行业增仓方面,截至9月7日的近5个交易日数据显示,汽车整车行业被北向资金净买入金额最多,达到了18.96亿元,家电行业、工程机械分别排在第二、第三位,期间获北向资金增持金额均超过13亿元,银行、通信设备、有色金属增持金额也都超过10亿元,煤炭行业光学光电子、化学原料、石油行业等较受“外资”青睐。证券行业已连续两周遭遇北向资金大幅“减持”,该行业本周遭净卖出28亿元,游戏遭减持规模超过18亿元,文化传媒、互联网服务、光伏设备、汽车零部件等行业净卖出额规模靠前。(注:9月1日北向资金暂停交易)

个股变动方面,截至8月24日的近5个交易日数据显示,北向资金大比例加仓个股名单中,变动比例最高的是郑州煤电,变动比例高达935.82%,贵绳股份的变动比例也相对较高,厚普股份、渤海股份、跨境通、广汇物流、海南椰岛、江化微等增持变动比例靠前。

近5日北向资金大比例加仓个股
同期,北向资金大比例减仓个股名单中,星星科技变动比例最高,大胜达、联动科技、卓易信息、杭州热电、华人健康、隆盛科技等变动比靠前。

近5日北向资金大比例减仓个股
同期,如果从持股比例变动量来看,朗姿股份、艾力斯、德业股份、万兴科技、太极集团、鼎捷软件、江铃汽车等获大比例增持,固德威、世联行、宝通科技、电魂网络、盛天网络、上海瀚讯等则遭大比例减持。
如果从同期北向资金增持金额来看,招商银行、三一重工、比亚迪、中国石油、五粮液获北向资金大手笔加仓,而宁德时代、迈瑞医疗、美的集团、立讯精密、三花智控、工业富联等遭北向资金大规模减持。
机构最新调研路线图
本周(9.1-9.7)已披露相关调研信息的上市公司数量达到387家(前一周为540家),主要集中在通用设备、半导体、IT服务、专用设备、汽车零部件、软件开发、光学光电子等行业。上述公司中27家获得超100家机构调研,中控技术成为机构“宠儿”,合计有372家机构深入调研。
怡合达、唯捷创芯、珠海冠宇、宁波银行、埃斯顿均获200家及以上的机构“扎堆”,海目星、中科蓝讯、宏微科技、华中数控获得了超过150家机构的聚焦,凯尔达、达仁堂、迈威生物、兴齐眼药、七一二等同样获得机构的重点关注。

本周获得超过100家机构调研的上市公司
- 银行股迎来“黄金买点”?摩根大通预计下半年潜在涨幅高达15%,股息率4.3%成“香饽饽”
- 华润电力光伏组件开标均价提升,产业链涨价传导顺利景气度望修复
- 我国卫星互联网组网速度加快,发射间隔从早期1-2个月显著缩短至近期的3-5天
- 光伏胶膜部分企业上调报价,成本增加叠加供需改善涨价空间望打开
- 广东研究通过政府投资基金支持商业航天发展,助力商业航天快速发展
- 折叠屏手机正逐步从高端市场向主流消费群体渗透
- 创历史季度新高!二季度全球DRAM市场规模环比增长20%
- 重磅!上海加速推进AI+机器人应用,全国人形机器人运动会盛大开幕,机器人板块持续爆发!
- 重磅利好!个人养老金新增三大领取条件,开启多元化养老新时代,银行理财产品收益喜人!
- 重磅突破!我国卫星互联网组网速度创新高,广东打造太空旅游等多领域应用场景,商业航天迎来黄金发展期!
