二季度整体经济复苏力度与市场预期相比具有一定的差异,但是6月单月经济数据显示出筑底特征,部分领域景气企稳甚至回暖迹象明显。那么带动6月经济企稳甚至略有改善的行业有哪些,本期行业比较月报将会聚焦在支撑经济筑底的行业来展开讨论。
核心观点
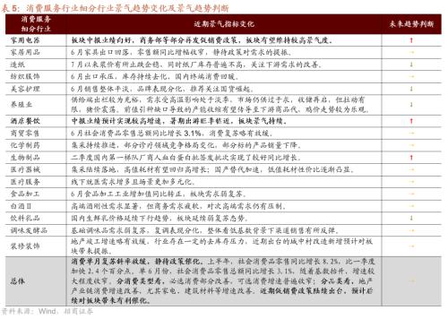
【本期关注】哪些行业景气好转支撑了经济企稳?
第一,PPI底部或已形成,上游景气边际改善,部分领域下半年可能迎来业绩拐点。6月PPI(-5.4%)或已筑底,三季度同比出现拐点的可能性较大。当前PPI和库存均落入极低水平,PPI拐点一般略领先于库存周期拐点的出现,三季度工业持续去库压力可能会减轻,不排除在四季度进入主动补库阶段,从而加速PPI修复。7月以来南华工业品价格持续上行,价格中枢已经高于2022年同期,多种周期品如铜、焦煤、部分化工品、工业金属价格逐步修复反弹。经济内生修复动力增强以及美联储加息接近尾声均对商品价格带来提振。下半年资源品价格进一步大幅下探的动能有限,考虑到去年同期低基数,资源品利润跌幅可能会收窄,部分领域有望在下半年迎来利润拐点。可重点关注近期价格出现修复迹象的细分领域,如工业金属、部分化工品等。
第二,6月TMT制造业工业产值和工业品生产加快,多个宏观和中观指标陆续走出底部区间。信息传输、软件和信息技术服务业GDP当季同比增速回升至14.6%,远高于经济整体GDP增速6.3%,对于GDP的拉动明显提升(Q2拉动率达到0.57%)。6月TMT制造业工业增加值2年复合增速明显加速,对应的工业品如集成电路产量同比底部回暖等。TMT设备制造业库存去化接近尾声,明显低于历史多个底部区间的极值,这与观察到的A股TMT行业库存去化情况较为一致。伴随着库存去化接近尾声,行业产能利用率已经出现小幅提升的迹象,与Q1相比,Q2产能利用率小幅提升0.9个百分点到74.6%;下半年TMT制造业库存迎来拐点的可能性较大,届时产能利用率也有继续好转的空间。因此可重点关注库存去化较为良好的领域,如消费电子、通信设备等。
第三,消费数据略有企稳则是依赖家电和汽车消费来驱动,预计未来仍是支撑内需回暖的关键。6月消费数据整体表现略低于市场预期,不过从两年复合增速来看,限额以上企业商品零售额同比则是出现了小幅回暖,主要是靠汽车、家电、通讯器材、服装等消费需求行业拉动;相比5月,6月限额以上零售中家电和汽车2年复合增速分别提升了3.3和1.7个百分点至3.3%和2.0%。接下来内需消费发力点可能会围绕着家具家电和汽车消费来展开,这也是支撑内需回暖的关键。7月中旬商务部等13部门联合印发关于促进家居消费若干措施的通知,支持旧房装修、完善绿色供应链、创新培育智能消费、提高家居适老化水平等;7月21日,国务院常务会议审议通过《关于在超大特大城市积极稳步推进城中村改造的指导意见》;7月24日政治局会议中将扩大消费摆到了更加突出的位置。从6月消费结构数据来看,地产链消费当月同比增速转正,并且修复势头较为明确,预计地产链消费仍有改善空间。
【本期细分领域推荐】
【消费电子】需求边际改善,复苏迹象初显。全球半导体销售额跌幅收敛,中国半导体销售额跌幅进一步收窄,日本半导体设备出货额同比连续三个月改善。库存持续去化且资本开支计划较为谨慎,存储原产或将保持继续减产。需求端复苏较慢但也出现积极信号,如集成电路产量同比继续修复。由于行业库存压力持续减轻、新增产能有限等,下半年需求边际继续改善将会进一步提振行业景气度。
【家电】换新和新装需求较好,渠道积极囤货,海外需求好于预期,贬值带来汇兑收益增厚利润。奥维云网显示7月空调排产量同比增长22.6%,高温天气、库存良性流动、渠道备货仍有空间、以及补贴促销活动等带动空调厂商积极增加排产。原材料成本压力继续减轻,渠道商囤货意愿更加积极。海外耐用品需求好于预期,6月空调出口数量同比达到10%以上。人民币持续贬值也对出口型行业带来较多的汇兑收益,从而在一定程度上增厚利润。
【工业金属】PPI底部或已形成,外部流动性压力缓解,景气边际改善。由于美国核心通胀开始缓解,考虑到基数效应核心通胀将在三季度进一步下行,美国制造业出货额转负等,美联储加息终点已经越来越近,A股面临的外部流动性压力缓解,这有助于工业金属金融属性对于价格提振作用的释放。6月固定资产投资、工业增加值等环比改善,有色金属库存持续去化;考虑到PPI正在筑底且三季度跌幅收窄的概率较大,三季度经济仍将持续修复,从而对于工业金属需求带来一定的增量。最近工业金属中铜、铝、铅、锌等价格出现不同程度修复。
【汽车零部件】中观景气度继续提升,政策落地再次提振需求。汽车板块多个中观景气指标回暖:6月汽车产销较快增长,新能源汽车渗透率再次上行,出口保持高增,整车终端优惠幅度增大等。过去一个月中央及地方促消费政策不断加码,比如新能源汽车下乡、购车补贴等,新能源汽车景气度再次得到提振;7月21日,发改委发布《关于促进汽车消费的若干措施》,包括优化汽车限购管理政策、支持老旧汽车更新消费等。汽车消费大概率仍然是下半年促进内需消费发力的关键点。汽车零部件板块库存压力相对较小,且需求端保障性较强。
【软件开发】政策加持下景气再次提振。7月13日多个部门联合公布《生成式人工智能服务管理暂行办法》并于8月15日实施,AIGC监管进入新阶段。7月政治局会议产业政策数字经济,数字经济相关利好政策出台节奏有望得到提升,人工智能及平台经济相关政策的出台节奏也有望保持较高的频率。在应用端,微软copilot定价为每用户每月30美元超出市场预期,说明AI产品需求强劲,引领AIGC赋能应用落地提价等。
【八个维度梳理】
【细分领域景气梳理和展望】上游资源品:景气边际改善。钢铁精粉、煤炭价格月环比上升,部分工业金属库存低位、价格上涨;水泥、玻璃等价格仍然疲软;此外近期随着美联储加息接近尾声,周期品等价格普遍上行。中游制造:景气中高位,制造业进出口增速放缓,挖掘机设备出口竞争力提升,高技术制造业是结构性亮点;但部分行业面临高库存压力。消费服务:景气分化。地产产业链消费增速改善,尤其家电、建筑材料等增速改善。近期促销费政策陆续出台,预计后续对板块带来有利催化。信息科技,景气高位。:AI浪潮催化+国产替代进程加速。消费电子、半导体等仍处于景气低位;通信设备、计算机设备需求景气向好。金融地产:景气中等。保险景气度相对较好。
【盈利能力】7-8月为中报业绩密集披露期,预计高增的领域集中在地产链消费、出行链、TMT部分领域等。
【盈利预期】7月中上旬正处于A股中报业绩预告的密集披露期,过去1个月盈利预期得到上调的行业有限,仅有酒店餐饮、燃气、电力、航运港口、钢铁、汽车零部件等盈利预期上调幅度超过1个百分点。
【筹码分布】公募加仓通信设备、半导体、消费电子、化学制药、家用电器、电池等;陆股通加仓家电、光学光电、汽车零部件、通信服务、工程机械、电网设备;融资加仓光伏设备、通信服务、电池、自动化设备等。
【估值水平】多个行业估值变动有限,过去一个月估值分位数提升幅度较大的行业集中在银行、美容护理、专用设备、保险、光学光电子、计算机设备、工程机械、工业金属等。
【交易分析】本期换手率分位数处于中等偏上位置并且处于上行趋势中的行业,主要有农化制品、半导体、饮料乳品、环保、光学光电子、电力等;交易集中度较高并且处于上行趋势中的行业,主要有汽车零部件、乘用车、通信设备、计算机设备、软件开发、传媒等。
【周期阶段】经济预期逐渐企稳,内外资有望重回流入,A股可能重回震荡上行阶段。
【赛道价值】值得关注产业趋势有集成电路、数字经济、新能源汽车、AI+、光伏。
风险提示:业绩超预期下修,产业政策扶持力度不及预期。
目录


01
本期关注:哪些行业景气好转支撑了经济企稳?
二季度整体经济复苏力度与市场预期相比具有一定的差异,但是6月单月经济数据显示出筑底特征,部分领域景气企稳甚至回暖迹象明显。那么带动6月经济企稳甚至略有改善的行业有哪些,以及这些行业近期发生了什么变化,本期行业比较月报将会聚焦在支撑经济筑底的行业来展开讨论。
细分行业工业增加值2年复合增速普遍回暖,集中在上游资源品、部分消费、TMT制造和医药等领域。上游资源品生产动能回暖的趋势较为明显,如化工、橡塑料、非金属、钢铁、有色、煤炭等6月工业增加值2年复合增速相比5月均出现明显好转,上游企业在经历4-5月较为剧烈的去库存之后,生产意愿有所增强,如钢铁、有色、煤炭行业产能利用率相比一季度均有所提升。

对应的核心工业品产量2年复合增速大多呈现改善的趋势,如资源品(原煤、化纤、塑料制品、钢材、水泥、平板玻璃、铜材)、发电电网相关(发电量、太阳能、光伏电池、发电设备)、汽车、空调、集成电路、智能手表等产量均相比5月提升。

7月24日,中央政治局会议中针对产业端有几大亮点,1)将扩大消费摆到了更加突出的位置,可关注促消费政策对汽车、消费电子、家电等大宗消费的拉动作用。2)产业政策再提数字经济,数字经济相关利好政策出台节奏有望得到提升。未来一段时间,各地及部委级支撑数字经济的政策将出台的更加密集,人工智能及平台经济相关政策的出台节奏也有望保持较高的频率。3)4)房地产政策篇幅更大,政策端持续边际改善的可能性加大
具体来看,哪些行业景气回暖支撑了经济企稳?
第一,PPI底部或已形成,上游景气边际改善,部分领域下半年可能迎来业绩拐点。
6月PPI(-5.4%)或已筑底,本轮PPI下行周期自2021年10月开启,目前已经回落了19个月,三季度同比出现拐点的可能性较大,降幅将会逐渐收窄。当前PPI和库存均落入极低水平,PPI拐点一般略领先于库存周期拐点的出现,三季度工业持续去库压力可能会减轻,不排除在四季度进入主动补库阶段,从而加速PPI修复。

7月以来南华工业品价格持续上行,价格中枢已经高于2022年同期,多种周期品如铜、焦煤、部分化工品、工业金属价格逐步修复反弹。经济内生修复动力增强以及美联储加息接近尾声均对商品价格带来提振。
下半年资源品价格进一步大幅下探的动能有限,考虑到去年同期低基数,资源品利润跌幅可能会收窄,部分领域有望在下半年迎来利润拐点。可重点关注近期价格出现修复迹象的细分领域,如工业金属、部分化工品等。

第二,6月TMT制造业工业产值和工业品生产加快,多个宏观和中观指标陆续走出底部区间。
二季度信息传输、软件和信息技术服务业和计算机、通信和其他电子设备制造多个宏观和中观指标走出底部区间。信息传输、软件和信息技术服务业GDP当季同比增速回升至14.6%,远高于经济整体GDP增速6.3%,对于GDP的拉动明显提升(Q2拉动率达到0.57%)。前文中已经提到6月TMT制造业工业增加值2年复合增速明显加速,对应的工业品如集成电路产量同比底部回暖等。

TMT设备制造业库存去化接近尾声(1-5月累计同比为-6.9%),明显低于历史多个底部区间的极值,这与观察到的A股TMT行业库存去化情况较为一致。伴随着库存去化接近尾声,行业产能利用率已经出现小幅提升的迹象,与Q1相比,Q2产能利用率小幅提升0.9个百分点到74.6%;下半年TMT制造业库存迎来拐点的可能性较大,届时产能利用率也有继续好转的空间。因此可重点关注库存去化较为良好的领域,如消费电子、通信设备等。

第三,消费数据略有企稳则是依赖家电和汽车消费来驱动,预计未来仍是支撑内需回暖的关键。
6月消费数据整体表现略低于市场预期,不过从两年复合增速来看,限额以上企业商品零售额同比则是出现了小幅回暖,主要是靠汽车、家电、通讯器材、服装等消费需求行业拉动;相比5月,6月限额以上零售中家电和汽车2年复合增速分别提升了3.3和1.7个百分点至3.3%和2.0%。接下来内需消费发力点可能会围绕着家具家电和汽车消费来展开,这也是支撑内需回暖的关键。

7月中旬商务部等13部门联合印发关于促进家居消费若干措施的通知,支持旧房装修、完善绿色供应链、创新培育智能消费、提高家居适老化水平等;7月21日,国务院常务会议审议通过《关于在超大特大城市积极稳步推进城中村改造的指导意见》,这对释放地产连消费如家居家电消费潜力有较大的提振作用。7月24日政治局会议中将扩大消费摆到了更加突出的位置。从6月消费结构数据来看,地产链消费当月同比增速转正,并且修复势头较为明确,预计地产链消费仍有改善空间。

02
行业比较热力图及细分领域推荐:消费电子、家电、汽车零部件、工业金属、软件开发
1、行业比较热力图

2、5个细分行业推荐

消费电子:需求边际改善,复苏迹象初显。全球半导体销售额跌幅收敛,5月同比为-21.1%(前值-21.4%);中国半导体销售额跌幅进一步收窄,3月、4月、5月同比依次为-34.0%、-31.3%、-29.5%;日本半导体设备出货额同比也连续三个月改善;半导体周期复苏迹象初显。库存持续去化且资本开支计划较为谨慎,存储原产或将保持继续减产。需求端复苏较慢但也出现一些积极信号,如智能手机产量跌幅略有企稳,集成电路产量同比继续修复。7月21日,国家发改委等部门印发《关于促进电子产品消费的若干措施》的通知,强调加快推动电子产品升级换代、大力支持电子产品下乡,优化电子产品消费环境。由于行业库存压力持续减轻、新增产能有限等,下半年需求边际继续改善将会进一步提振行业景气度。


工业金属:PPI底部或已形成,外部流动性压力缓解,景气边际改善
由于美国核心通胀开始缓解,考虑到基数效应核心通胀将在三季度进一步下行,美国制造业出货额转负等,美联储加息终点已经越来越近,A股面临的外部流动性压力缓解,这有助于工业金属金融属性对于价格提振作用的释放。6月固定资产投资、工业增加值等环比改善,有色金属库存持续去化;考虑到PPI正在筑底且三季度跌幅收窄的概率较大,三季度经济仍将持续修复,从而对于工业金属需求带来一定的增量。最近工业金属中铜、铝、铅、锌等价格出现不同程度修复。

家电:换新和新装需求较好,渠道积极囤货,海外需求好于预期,贬值带来汇兑收益增厚利润
奥维云网显示7月空调排产量同比增长22.6%(内销排产同比30.9%),高温天气、库存良性流动、渠道备货仍有空间、以及补贴促销活动等带动空调厂商积极增加排产,7月内销排产同比30.9%(前值28.0%)。原材料成本压力继续减轻,渠道商囤货意愿更加积极。海外耐用品需求好于预期,北美需求具有韧性且欧洲需求边际回暖,6月空调出口数量同比达到10%以上。人民币持续贬值也对出口型行业带来较多的汇兑收益,从而在一定程度上增厚利润。

汽车零部件:中观景气度继续提升,政策落地再次提振需求。汽车板块多个中观景气指标回暖:6月汽车产销较快增长,新能源汽车渗透率再次上行,出口保持高增,整车终端优惠幅度增大等。过去一个月中央及地方促消费政策不断加码,比如新能源汽车下乡、购车补贴等,新能源汽车景气度再次得到提振;7月21日,发改委发布《关于促进汽车消费的若干措施》,包括优化汽车限购管理政策、支持老旧汽车更新消费、加快培育二手车市场、加强新能源汽车配套设施建设等。汽车消费大概率仍然是下半年促进内需消费发力的关键点。汽车零部件板块库存压力相对较小,且需求端保障性较强。

软件开发:政策加持下景气再次提振。7月13日多个部门联合公布《生成式人工智能服务管理暂行办法》并于8月15日实施,AIGC监管进入新阶段。7月政治局会议产业政策数字经济,数字经济相关利好政策出台节奏有望得到提升,人工智能及平台经济相关政策的出台节奏也有望保持较高的频率。在应用端,微软copilot定价为每用户每月30美元超出市场预期,说明AI产品需求强劲,引领AIGC赋能应用落地提价等。

03
景气跟踪:细分领域景气梳理和展望
上游资源品:煤炭、钢铁、工业金属等部分资源品价格提升。铁精粉、煤炭价格月环比上升;部分化工产品逐渐进入补存阶段,价格上行;水泥、玻璃等价格仍然疲软;推荐关注受新能源车拉动的能源金属、高温催化需求提升的煤炭以及部分库存低位、需求改善的化纤及农化制品。

铁精粉、钢坯价格月环比提升,铁矿石库存下降;螺纹钢价格月环比下降,主要钢材品种、钢坯库存均上行,淡季需求一般。焦煤、焦炭价格上行,水泥、玻璃价格继续下行。工业金属、化工品等价格随着美联储加息进入尾声,价格出现上行。

原油价格震荡上行,OPEC+持续减产支撑油价,IEA和OPEC预测下半年全球原油需求仍保持强劲增长,预计供给增长乏力下油价持续震荡上行。
由于需求较为疲软,本月铜铝价格有所下行,海外宏观影响下市场情绪上扬,叠加美元走弱,铜价短期或有支撑,铝供应较弱,后市有望挺价。6月新能源车销量向好,后续传导至原材料端,有望推动锂价上行。化学原料需求有所好转,价格多数上行,醋酸、甲醇、二乙二醇等涨幅居前。

中游制造:制造业进出口增速放缓,挖掘机设备出口竞争力提升,高技术制造业是结构性亮点。

6月制造业PMI为49.0,连续三月运行于枯荣线以下,经济内生动能仍然偏弱。光伏行业综合价格指数止跌。光伏产业链上游价格近期企稳,并小幅反弹,产业链各环节价格或持续震荡。全年光伏装机大年的预期没有变,关注后续旺季装机需求的集中释放。

经连续上涨后,新能源原材料领域部分产品开始回落。截止7月21日,碳酸锂价格月环比下行7.99%,六氟磷酸锂价格月环比下行11.04%,氢氧化锂价格月环比下行10.91%。
6月汽车产销增幅收窄,新能源汽车产销同比保持较高增速。6月汽车产销分别完成256.1万辆和262.2万辆,环比分别增长9.79%和10.09%,同比分别增长2.5%和4.8%,增幅收窄;三个月滚动同比增幅分别收窄至33.48%和38.46%。1-6月汽车产销分别完成1324.8万辆和1323.9万辆,同比分别增长9.3%和9.8%。汽车市场在经历了一季度的促销政策切换和市场价格波动的影响之后,二季度在中央和地方促销费政策、新车型上市、轻型车国六实施公告发布等多重因素的驱动下,逐步恢复,上半年累计实现较高增长。

6月挖掘机销量同比降幅扩大,三个月滚动同比降幅收窄。6月销售各类挖机15766台,同比下降24.1%,其中国内6098台,同比下降44.7%;出口9668台,同比下降0.68%。整体来看,内需疲软,出口仍是主力军。
6月装载机销量同比跌幅扩大。6月装载机当月销量为8556台,同比跌幅扩大7.3个百分点至-25.3%,三个月滚动同比跌幅扩大3.6个百分点至-18.3%;1-6月装载机累计销量为56598台,同比跌幅扩大2.6个百分点至-13.3%。

消费服务:消费单月复苏斜率放缓,静待政策催化。上半年,社会消费品零售总额227588亿元,同比增长8.2%,比一季度加快2.4个百分点。单6月份,社会消费品零售总额同比增长3.1%,随着基数抬升,增速较大程度收窄。分消费类型看,必选消费部分改善,可选消费增速普遍收窄;分品类看,地产产业链消费增速改善,尤其家电、建筑材料等增速改善。近期促销费政策陆续出台,预计后续对板块带来有利催化。

6月份,社会消费品零售总额同比增长3.1%,消费服务总体景气度延续回暖。6月全国居民消费价格指数(CPI)同比由上月上涨0.2%转为持平0%。

柯桥纺织价格指数下行;近期柯桥纺织价格指数月环比下降0.41%,板块景气度有待进一步改善;6月大家电销售额同比转负,一定程度上由于618前置到5月;服装鞋帽针纺织品零售额同比增长也有收窄。

信息科技:AI浪潮催化+国产替代进程加速。消费电子、半导体等仍处于景气低位;通信设备、计算机设备需求景气向好。

近期公布的1-5月全球半导体销售额同比降幅收窄,这也是自去年2月份以来,增速首次出现改善。
6月智能手机产量为96.79万台,同比跌幅扩大1.6个百分点至-4.1%;智能手机产量三个月滚动同比跌幅收窄0.87个百分点至-4.17%。

6月集成电路产量同比增幅收窄,三个月滚动同比增幅扩大。集成电路产量为322.0亿块,同比增幅收窄1.3个百分点至5.7%;集成电路产量三月滚动同比增幅扩大至5.5%。6月集成电路出口金额三个月滚动同比跌幅扩大。集成电路出口金额为112.35亿美元,三个月滚动同比跌幅扩大5.47个百分点至-17.51%;集成电路进口金额为310.59亿美元,三个月滚动同比跌幅收窄2.15个百分点至-18.18%。

金融地产:地产消费、投资、开工持续走弱,公募产业链减费让利。6月新增贷款较高,并不能说明信贷需求明显转好,信贷需求或仍较弱;土地成交溢价率下行,地产销售、投资、开工持续走弱,监管发布通知延长房地产“金融16条”,静待政策落地进一步助力地产项目顺利交付;A股换手率、成交额下行,公募产业链减费让利,促进行业高质量发展;保险资产端悲观预期有所好转,资负共振将对板块估值构成强力加持。

土地成交溢价率下行,商品房成交面积下行,销售端仍偏弱。地产投资、开工持续走弱,1-6月房地产开发投资完成额累计同比降幅扩大,房屋新开工面积累计同比降幅扩大。保交楼加持下竣工端仍然承压,1-6月房屋竣工面积同比增幅收窄。6月寿险保费单月增速均在两位数以上,新单保费增长再创新高,景气有望持续改善;财险保费增速分化明显,整体维持稳健向好态势。

04
多维度评估:盈利、筹码、估值、交易、周期阶段、赛道价值
1、盈利能力和业绩预期


7月中上旬正处于A股中报业绩预告的密集披露期,因此过去1个月盈利预期得到上调的行业有限,仅有酒店餐饮、燃气、电力、航运港口、钢铁、汽车零部件等盈利预期上调幅度超过1个百分点。
而光学光电、养殖、造纸、软件开发、商贸零售、小金属、煤炭等下调幅度超4个百分点。

2、筹码分布



3、估值:多个行业估值变动幅度有限

过去一个月估值分位数提升幅度较大的行业集中在银行、美容护理、专用设备、保险、光学光电子、计算机设备、工程机械、工业金属等。


4、交易特征
当前专用设备、传媒、酒店餐饮、自动化设备、计算机设备、通信设备、通用设备、电网设备等换手率及分位数处于中等偏上水平。


根据回测可知换手率处于极高或极低水平,行业较难获得超额收益;当换手率处于中间水平时,换手率基本与行业超额收益正相关;并且根据回测,换手率处于自身分位数中等偏上位置更容易获得超额收益。
基于此我们挑选出本期换手率分位数处于中等偏上位置并且处于上行趋势中的行业,主要有农化制品、半导体、饮料乳品、环保、光学光电子、电力等。



当前交易集中度较高的行业集中在乘用车、医疗服务、光伏设备、半导体、消费电子、通用设备等。


根据历史走势可以看出交易集中度基本与行业超额收益正相关,并且根据回测,交易集中度处于自身分位数越高越容易获得超额收益。
基于此我们挑选出本期交易集中度较高并且处于上行趋势中的行业,主要有汽车零部件、乘用车、通信设备、计算机设备、软件开发、传媒等。



5、赛道推荐
6月需要重点关注五大具备边际改善的赛道:消费电子、半导体(存储、封测、材料)、AI+(算力、算法、应用)、数字经济、新能源汽车(充电桩、整车、零部件)。
05
结论与建议
二季度整体经济复苏力度与市场预期相比具有一定的差异,但是6月单月经济数据显示出筑底特征,部分领域景气企稳甚至回暖迹象明显。那么带动6月经济企稳甚至略有改善的行业有哪些,本期行业比较月报将会聚焦在支撑经济筑底的行业来展开讨论。
哪些行业景气好转支撑了经济企稳?
第一,PPI底部或已形成,上游景气边际改善,部分领域下半年可能迎来业绩拐点。6月PPI(-5.4%)或已筑底,三季度同比出现拐点的可能性较大。当前PPI和库存均落入极低水平,PPI拐点一般略领先于库存周期拐点的出现,三季度工业持续去库压力可能会减轻,不排除在四季度进入主动补库阶段,从而加速PPI修复。7月以来南华工业品价格持续上行,价格中枢已经高于2022年同期,多种周期品如铜、焦煤、部分化工品、工业金属价格逐步修复反弹。经济内生修复动力增强以及美联储加息接近尾声均对商品价格带来提振。下半年资源品价格进一步大幅下探的动能有限,考虑到去年同期低基数,资源品利润跌幅可能会收窄,部分领域有望在下半年迎来利润拐点。可重点关注近期价格出现修复迹象的细分领域,如工业金属、部分化工品等。
第二,6月TMT制造业工业产值和工业品生产加快,多个宏观和中观指标陆续走出底部区间。信息传输、软件和信息技术服务业GDP当季同比增速回升至14.6%,远高于经济整体GDP增速6.3%,对于GDP的拉动明显提升(Q2拉动率达到0.57%)。6月TMT制造业工业增加值2年复合增速明显加速,对应的工业品如集成电路产量同比底部回暖等。TMT设备制造业库存去化接近尾声,明显低于历史多个底部区间的极值,这与观察到的A股TMT行业库存去化情况较为一致。伴随着库存去化接近尾声,行业产能利用率已经出现小幅提升的迹象,与Q1相比,Q2产能利用率小幅提升0.9个百分点到74.6%;下半年TMT制造业库存迎来拐点的可能性较大,届时产能利用率也有继续好转的空间。因此可重点关注库存去化较为良好的领域,如消费电子、通信设备等。
第三,消费数据略有企稳则是依赖家电和汽车消费来驱动,预计未来仍是支撑内需回暖的关键。6月消费数据整体表现略低于市场预期,不过从两年复合增速来看,限额以上企业商品零售额同比则是出现了小幅回暖,主要是靠汽车、家电、通讯器材、服装等消费需求行业拉动;相比5月,6月限额以上零售中家电和汽车2年复合增速分别提升了3.3和1.7个百分点至3.3%和2.0%。接下来内需消费发力点可能会围绕着家具家电和汽车消费来展开,这也是支撑内需回暖的关键。7月中旬商务部等13部门联合印发关于促进家居消费若干措施的通知,支持旧房装修、完善绿色供应链、创新培育智能消费、提高家居适老化水平等;7月21日,国务院常务会议审议通过《关于在超大特大城市积极稳步推进城中村改造的指导意见》;7月24日政治局会议中将扩大消费摆到了更加突出的位置。从6月消费结构数据来看,地产链消费当月同比增速转正,并且修复势头较为明确,预计地产链消费仍有改善空间。
【本期细分领域推荐】
【消费电子】需求边际改善,复苏迹象初显。全球半导体销售额跌幅收敛,中国半导体销售额跌幅进一步收窄,日本半导体设备出货额同比连续三个月改善。库存持续去化且资本开支计划较为谨慎,存储原产或将保持继续减产。需求端复苏较慢但也出现积极信号,如集成电路产量同比继续修复。由于行业库存压力持续减轻、新增产能有限等,下半年需求边际继续改善将会进一步提振行业景气度。
【家电】换新和新装需求较好,渠道积极囤货,海外需求好于预期,贬值带来汇兑收益增厚利润。奥维云网显示7月空调排产量同比增长22.6%,高温天气、库存良性流动、渠道备货仍有空间、以及补贴促销活动等带动空调厂商积极增加排产。原材料成本压力继续减轻,渠道商囤货意愿更加积极。海外耐用品需求好于预期,6月空调出口数量同比达到10%以上。人民币持续贬值也对出口型行业带来较多的汇兑收益,从而在一定程度上增厚利润。
【工业金属】PPI底部或已形成,外部流动性压力缓解,景气边际改善。由于美国核心通胀开始缓解,考虑到基数效应核心通胀将在三季度进一步下行,美国制造业出货额转负等,美联储加息终点已经越来越近,A股面临的外部流动性压力缓解,这有助于工业金属金融属性对于价格提振作用的释放。6月固定资产投资、工业增加值等环比改善,有色金属库存持续去化;考虑到PPI正在筑底且三季度跌幅收窄的概率较大,三季度经济仍将持续修复,从而对于工业金属需求带来一定的增量。最近工业金属中铜、铝、铅、锌等价格出现不同程度修复。
【汽车零部件】中观景气度继续提升,政策落地再次提振需求。汽车板块多个中观景气指标回暖:6月汽车产销较快增长,新能源汽车渗透率再次上行,出口保持高增,整车终端优惠幅度增大等。过去一个月中央及地方促消费政策不断加码,比如新能源汽车下乡、购车补贴等,新能源汽车景气度再次得到提振;7月21日,发改委发布《关于促进汽车消费的若干措施》,包括优化汽车限购管理政策、支持老旧汽车更新消费等。汽车消费大概率仍然是下半年促进内需消费发力的关键点。汽车零部件板块库存压力相对较小,且需求端保障性较强。
【软件开发】政策加持下景气再次提振。7月13日多个部门联合公布《生成式人工智能服务管理暂行办法》并于8月15日实施,AIGC监管进入新阶段。7月政治局会议产业政策数字经济,数字经济相关利好政策出台节奏有望得到提升,人工智能及平台经济相关政策的出台节奏也有望保持较高的频率。在应用端,微软copilot定价为每用户每月30美元超出市场预期,说明AI产品需求强劲,引领AIGC赋能应用落地提价等。
【八个维度梳理】
【细分领域景气梳理和展望】上游资源品:景气边际改善。钢铁精粉、煤炭价格月环比上升,部分工业金属库存低位、价格上涨;水泥、玻璃等价格仍然疲软;此外近期随着美联储加息接近尾声,周期品等价格普遍上行。中游制造:景气中高位,制造业进出口增速放缓,挖掘机设备出口竞争力提升,高技术制造业是结构性亮点;但部分行业面临高库存压力。消费服务:景气分化。地产产业链消费增速改善,尤其家电、建筑材料等增速改善。近期促销费政策陆续出台,预计后续对板块带来有利催化。信息科技,景气高位。:AI浪潮催化+国产替代进程加速。消费电子、半导体等仍处于景气低位;通信设备、计算机设备需求景气向好。金融地产:景气中等。保险景气度相对较好。
【盈利能力】7-8月为中报业绩密集披露期,预计高增的领域集中在地产链消费、出行链、TMT部分领域等。
【盈利预期】7月中上旬正处于A股中报业绩预告的密集披露期,过去1个月盈利预期得到上调的行业有限,仅有酒店餐饮、燃气、电力、航运港口、钢铁、汽车零部件等盈利预期上调幅度超过1个百分点。
【筹码分布】公募加仓通信设备、半导体、消费电子、化学制药、家用电器、电池等;陆股通加仓家电、光学光电、汽车零部件、通信服务、工程机械、电网设备;融资加仓光伏设备、通信服务、电池、自动化设备等。
【估值水平】多个行业估值变动有限,过去一个月估值分位数提升幅度较大的行业集中在银行、美容护理、专用设备、保险、光学光电子、计算机设备、工程机械、工业金属等。
【交易分析】本期换手率分位数处于中等偏上位置并且处于上行趋势中的行业,主要有农化制品、半导体、饮料乳品、环保、光学光电子、电力等;交易集中度较高并且处于上行趋势中的行业,主要有汽车零部件、乘用车、通信设备、计算机设备、软件开发、传媒等。
【周期阶段】经济预期逐渐企稳,内外资有望重回流入,A股可能重回震荡上行阶段。
【赛道价值】值得关注产业趋势有集成电路、数字经济、新能源汽车、AI+、光伏。
- 银行股迎来“黄金买点”?摩根大通预计下半年潜在涨幅高达15%,股息率4.3%成“香饽饽”
- 华润电力光伏组件开标均价提升,产业链涨价传导顺利景气度望修复
- 我国卫星互联网组网速度加快,发射间隔从早期1-2个月显著缩短至近期的3-5天
- 光伏胶膜部分企业上调报价,成本增加叠加供需改善涨价空间望打开
- 广东研究通过政府投资基金支持商业航天发展,助力商业航天快速发展
- 折叠屏手机正逐步从高端市场向主流消费群体渗透
- 创历史季度新高!二季度全球DRAM市场规模环比增长20%
- 重磅!上海加速推进AI+机器人应用,全国人形机器人运动会盛大开幕,机器人板块持续爆发!
- 重磅利好!个人养老金新增三大领取条件,开启多元化养老新时代,银行理财产品收益喜人!
- 重磅突破!我国卫星互联网组网速度创新高,广东打造太空旅游等多领域应用场景,商业航天迎来黄金发展期!
