涨停复盘:沪指创年内新高、市场超3900股上涨 金融股大爆发
截至收盘,沪指涨1.03%,报3455.97点,深成指涨1.72%,报10393.72点,创业板指涨3.11%,报2128.39点,科创50指数涨1.73%,报995.61点。沪深两市合计成交额16027.89亿元,市场超3900股上涨。
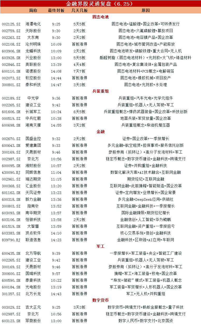
金融股爆发,国盛金控等多股涨停。军工股走强,长城军工等涨停。固态电池概念持续活跃,天际股份等涨停。
一、板块异动

二、涨跌停温度

三、涨跌家数

四、涨停揭秘

五、相关热点
金融:消息面上,央行等六部门联合印发《关于金融支持提振和扩大消费的指导意见》指出,健全投资和融资相协调的资本市场功能,推动中长期资金入市,促进资本市场稳定发展。此外,国泰君安国际正式获得香港证监会批准,将其现有证券牌照升级为可提供虚拟资产交易及相关意见服务的综合牌照,成为首家获此全方位虚拟资产交易服务资格的香港中资券商。获批后,国泰君安国际客户将可直接通过平台交易比特币、以太坊等主流加密货币及稳定币。
AI智能分析该文,为您挖掘投资机会该AI功能处于试用阶段,内容仅供参考,请仔细甄别!
展开 

全部评论
